Texas Instruments Module CC/CC isolé automobile UCC14130-Q1 - TI | Mouser
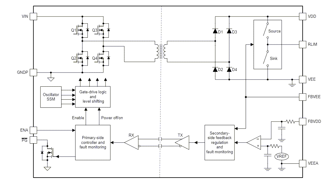
Le module CC/CC isolé automobile UCC14130-Q1 de Texas Instruments est conçu pour alimenter les commandes de grilles GaN, IGBT, SiC ou Si. L'UCC14130-Q1 intègre un transformateur et un contrôleur CC/CC à une architecture propriétaire pour obtenir un rendement élevé et de faibles émissions. Il peut fournir une sortie isolée de12 V à partir d'une entrée régulée de 12 V pour piloter des MOSFET GaN et Si et une sortie isolée de 15 V ou 18 V à partir d'une entrée contrôlée de 15 V pour polariser le circuit de pilote de MOSFET SiC ou des IGBT. La haute précision permet une meileure amélioration du canal pour une plus grande efficacité du système sans trop contraindre la grille du dispositif d'alilmentation.L'UCC14130-Q1 de TI délivre jusqu'à 1,5 W (standard) de puissance de sortie isolée à haut rendement. L'UCC14130-Q1 ne nécessite qu'un minimum de composants externes et comprend une protection de l'appareil sur la puce. Le module offre des caractéristiques supplémentaires telles que le verrouillage en cas de sous-tension et de surtension à l'entrée, des comparateurs de tension d'alimentation de sortie, la temporisation de démarrage progressif, l'arrêt en cas de surchauffe et la tension de sortie positive et négative isolée réglable. En outre, le composant fournit une broche d'activation et power-good de sortie à drain ouvert.
Caractéristiques
- Module CC/CC isolé haute densité entièrement intégré avec transformateur d'isolement
- Module CC/CC Isolé pour piloter des transistors IGBT et MOSFET GaN, SiC et Si
- Plage de tension d'entrée de 10 V à 18 V avec un maximum absolu de 32 V
- Puissance de sortie de 1,5 W à TA ≤105°C
- Puissance de sortie de 1,0 W pour 10 V <>VIN < 18="" v="" à="">A = 105 °C
- Tensions de sortie simples ou doubles réglables (à l'aide de résistances) avec précision de régulation < ±1,3="" %="" sur="" toute="" la="" plage="" de="">
- Faibles émissions électromagnétiques grâce à la modulation à spectre étalé et à la conception intégrée du transformateur
- Activation, Power-Good, UVLO, OVLO, démarrage progressif, limitation de puissance, protection contre la sous-tension, la surtension, la surchauffe et les courts-circuits
- CMTI >150 kV/µs
- Homologué AEC-Q100 pour les applications automobiles
- Température de classe 1 de -40 °C ≤ TJ ≤150°C
- Température de classe 1 de -40 °C ≤ TA ≤125°C
- Compatible avec la sécurité fonctionnelle - Documentation disponible pour aider à la conception de systèmes de sécurité fonctionnels
- Certifications de sécurité planifiées :
- Isolation de basePK de 5 657 V selon DIN EN CEI 60747-17 (VDE 0884-17)
- Isolation de 3 000 VRMS pendant 1 minute selon UL1577
- Isolation de base selon CQC GB4943.1
- Boîtier SSOP large à 36 broches
Applications
- Systèmes hybrides, électriques et de transmissions (EV/HEV)
- Contrôle d'onduleur et de moteur
- Chargeur embarqué (OBC) et sans fil
- Convertisseur CC/CC automobile
- Commandes de moteurs
- Transport industriel
- Infrastructure de grille
- Module d'alimentation de station de chargement EV
- Station de charge CC (pile)
- Inverseur de chaîne
- Bloc d'alimentation (PSU) de serveur commercial
Tableau de comparaison des composants
Application simplifiée
Séquence de mise sous tension standard
Schéma fonctionnel
Publié le: 2024-02-22
| Mis à jour le: 2025-03-05
