Texas Instruments Convertisseur Buck synchrone LMR60410
Le convertisseur Buck synchrone LMR60410 de Texas Instruments est optimisé pour une densité à haute puissance, un faible brouillage électromagnétique et une faiblecapacité de sortie. Ce convertisseur dispose d’une plage de tension d’entrée de 3 V à 36 V (valeur maximale absolue de 42 V), d’une plage de fréquence de commutation programmable de 200 kHz à 2,2 MHz et d’un tON minimum faible standard de 30 ns. Le convertisseur Buck LMR60410 fournit des options de tension de sortie programmables par broche dans 3,3 V/ADJ et 5 V/ADJ fixes en connectant directement le nœud de tension de sortie à la broche de rétroaction. Ce convertisseur comprend un courant de mise hors tension de 0,65 μA, un courant de veille de 5 μA, FPWM, PFM et une synchronisation externe de fréquence. La broche MODE/SYNC permet aux concepteurs de sélectionner le mode de fonctionnement ou de le synchroniser avec une fréquence d’horloge externe. La broche PG permet le séquençage d’alimentation électrique et la notification du statut de la tension de sortie sans avoir besoin de superviseurs de tension externes. Le convertisseur LMR60410 propose des variantes avec un spectre étendu dans un boîtier ultra-compact HotRod™ QFN-9 de 2,5 mm x 2 mm avec flancs mouillables. Les applications typiques incluent le transport industriel, l’automatisation d’usine et le contrôle, ainsi que les entraînements à moteur.Caractéristiques
- Compatible avec la sécurité fonctionnelle :
- Documentation disponible pour aider à la conception de systèmes de sécurité fonctionnels
- Large tension d’entrée de fonctionnement de 3 V à 36 V (valeur maximale absolue de 42 V)
- Options de tension de sortie programmables par broche disponibles dans 3,3 V/ADJ et 5 V/ADJ fixes :
- Plage de tensions de sortie réglables de 1 V à 20 V
- Optimisé pour les exigences de faible brouillage électromagnétique (EMI) :
- Boîtier QFN HotRod ™ à faible inductance
- Options avancées de spectre étalé disponibles
- Temps de commutation tON minimal (30 ns standard)
- Fréquence de commutation programmable de 200 kHz à 2,2 MHz
- La synchronisation de fréquence externe, FPWM ou PFM est disponible
- Courant de repos ultra-faible
- Courant de mise hors tension de 0,65 μA
- Courant de veille de 5 μA
- Sortie Power Good pour le séquençage de puissance
Applications
- Transport industriel
- Automatisation d’usine et contrôle
- Entraînements à moteur
Schéma fonctionnel
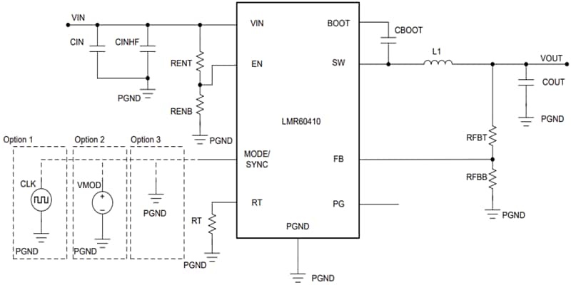
Circuit d'application standard
Schéma – Sortie fixe
Publié le: 2025-01-23
| Mis à jour le: 2025-08-27
