Texas Instruments Convertisseurs Buck synchrones LMR60430-Q1
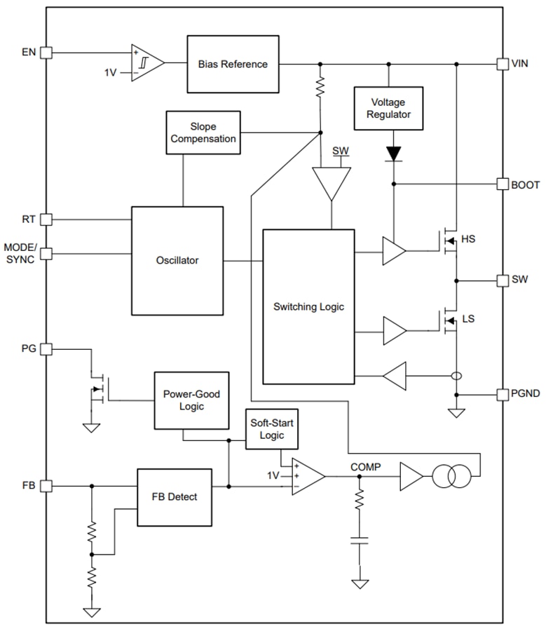
Les convertisseurs Buck synchrones LMR60430-Q1 de Texas Instruments sont des convertisseurs Buck synchrones de 3 V à 36 V (transitoire de 42 V), 3 A, conçus pour les applications automobiles. Le LMR60430-Q1 propose des variantes à spectre étalé dans un boîtier QFN-9 HotRod ultra-compact, 2,5 mm × 2 mm avec des flancs mouillables disponibles, ce qui réduit l’inductance et permet d’obtenir de faibles performances (EMI) pour faciliter la qualification des conceptions automobiles et autres conceptions sensibles au bruit. Toutes les variantes du dispositif peuvent sortir des tensions allant de 1 V à 20 V en incluant un diviseur de résistance entre le nœud de tension de sortie, la rétroaction et la terre. Chaque variante de dispositif peut également fournir une tension de sortie fixe en connectant directement le nœud de tension de sortie à la broche de retour.L’architecture de contrôle en mode courant avec un temps de conduction minimum de 30 ns permet des rapports de conversion élevés à des fréquences élevées, une compensation de boucle facile, une réponse transitoire rapide et une excellente régulation de ligne et de charge. Une sortie Power Good à drain ouvert facilite les exigences de séquençage de puissance. La broche MODE/SYNC du LMR60430-Q1 de Texas Instruments permet à l’utilisateur de sélectionner entre les modes d’exploitation. Le mode de modulation de largeur d’impulsion forcé (FPWM) entraîne une fréquence de commutation constante sur la charge, tandis que le mode automatique permet des transitions fluides entre la commutation par modulation de largeur d’impulsion (MLI) et la modulation d’impulsion en fréquence (PFM). En mode automatique, le LMR60430-Q1 ne consomme que 5 µA de courant de repos, assurant une haute efficacité à toutes les charges. Quelques composants externes sont nécessaires pour permettre une configuration compacte du PCB. Le LMR60430-Q1 de Texas Instruments fait partie d’une famille de dispositifs compatibles au niveau des broches, avec des niveaux de courant allant de 0,6 A à 6 A.
Caractéristiques
- Homologué AEC-Q100 pour des applications automobiles avec une plage de température de fonctionnement du dispositif de classe 1 (-40 °C à +125 °C)
- Fonctionnement sûr, avec une documentation disponible pour faciliter la conception du système de sécurité fonctionnelle
- Large plage de tension d’entrée de fonctionnement de 3 V à 36 V (valeur maximale absolue de 42 V)
- Courant de repos ultra-faible
- Courant d’arrêt de 0,65 µA
- Courant de veille en fonctionnement à vide de 5 µA
- Options de tension de sortie programmables par broche disponibles en 1,8 V/ADJ 3,3 V/ADJ et 5 V/ADJ fixes avec une plage de tensions de sortie réglable de 1 V à 20 V
- Temps de commutation tON minimal (30 ns standard)
- Conçu pour répondre aux exigences de faible brouillage électromagnétique (EMI)
- Facilite la conformité à la classe 5 de la norme CISPR 25
- Boîtier QFN HotRod ™ à faible inductance
- Options de spectre étalé disponibles
- Fréquence de commutation programmable de 200 kHz à 2,2 MHz
- Synchronisation de fréquence externe, FPWM ou PFM disponible
- Conçu pour des alimentations électriques évolutives et compatibles avec les broches LMR60406-Q1 LMR60410-Q1 LMR60420-Q1 et LMR60440-Q1
- Sortie Power Good pour le séquençage de puissance
Applications
- Applications de caméras automobiles
- Systèmes d’assistance au pilote automobile
- Applications de carrosserie automobile
Schéma fonctionnel
