Texas Instruments Convertisseurs Buck synchrones TPS62868/TPS62869
Les convertisseurs Buck synchrones TPS62868/TPS62869 de Texas Instruments sont des convertisseurs Buck synchrones à haute fréquence avec une interface I2C qui fournissent une solution efficace, adaptative et à haute densité de puissance. À des charges moyennes à lourdes, le convertisseur fonctionne en mode PWM et entre automatiquement en Mode économie d'énergie à faible charge pour maintenir un haut rendement sur l'ensemble de la plage de courant de charge. Les TPS62868/TPS62869 de Texas Instruments peuvent également être forcés en mode PWM pour l'ondulation de tension de sortie la plus petite. Avec son architecture DCS-Control, d'excellentes performances transitoires de charge et une précision de tension de sortie étroite sont obtenues. Via l'interface I2C et une broche VID dédiée, la tension de sortie est rapidement ajustée pour adapter la consommation d'énergie de la charge aux besoins de performance en constante évolution de l'application.Caractéristiques
- MOSFET de puissance internes 11 mΩ et 10,5 mΩ
- Rendement > 90% (sortie 0,9 V)
- Topologie DCS-Control pour une réponse transitoire rapide
- Plages de tension de sortie disponibles pour mise à l'échelle dynamique de la tension (DVS) à travers un I2C
- Plage de tension de sortie de 0,2 V à 0,8375 V avec une taille de pas de 2,5 mV
- Plage de tension de sortie de 0,4 V à 1,6 V avec une taille de pas de 5 mV
- Plage de tension de sortie de 0,8 V à 3,35 V avec une taille de pas de 10 mV
- Précision de tension de sortie 1 %
- Fréquence de commutation de 2,4 MHz
- Sélection par une résistance externe
- Tension de sortie de démarrage
- Adresse esclave I2C
- Sélection par interface I2C
- Mode économie d'énergie ou mode PWM forcé
- Décharge de sortie
- Protection contre les courts-circuits en hoquet ou à verrouillage
- Vitesse de rampe de tension de sortie
- Pré-Avertissement thermique et arrêt thermique
- Opion de broche d'indicateur de bonne alimentation avec fenêtre de comparaison
- Interface compatible I2C jusqu'à 3,4 Mbit / s
- Disponible en boîtier QFN à 9 broches de 1,5 mm x 2,5 mm x 1,0 mm avec un pas de 0,5 mm
- Également disponible en boîtier WCSP (TPS62866, convertisseur Buck synchrone 6 A avec interface I2C en boîtier WCSP 1,05 mm x 1,78 mm)
Applications
- Alimentation principale pour les FPGA, CPU, ASIC ou chipsets vidéo
- Caméra réseau IP
- Disques SSD (Solid-State Drives)
- Modules optiques
- Alimentation sur rail LPDDR5 VDDQ
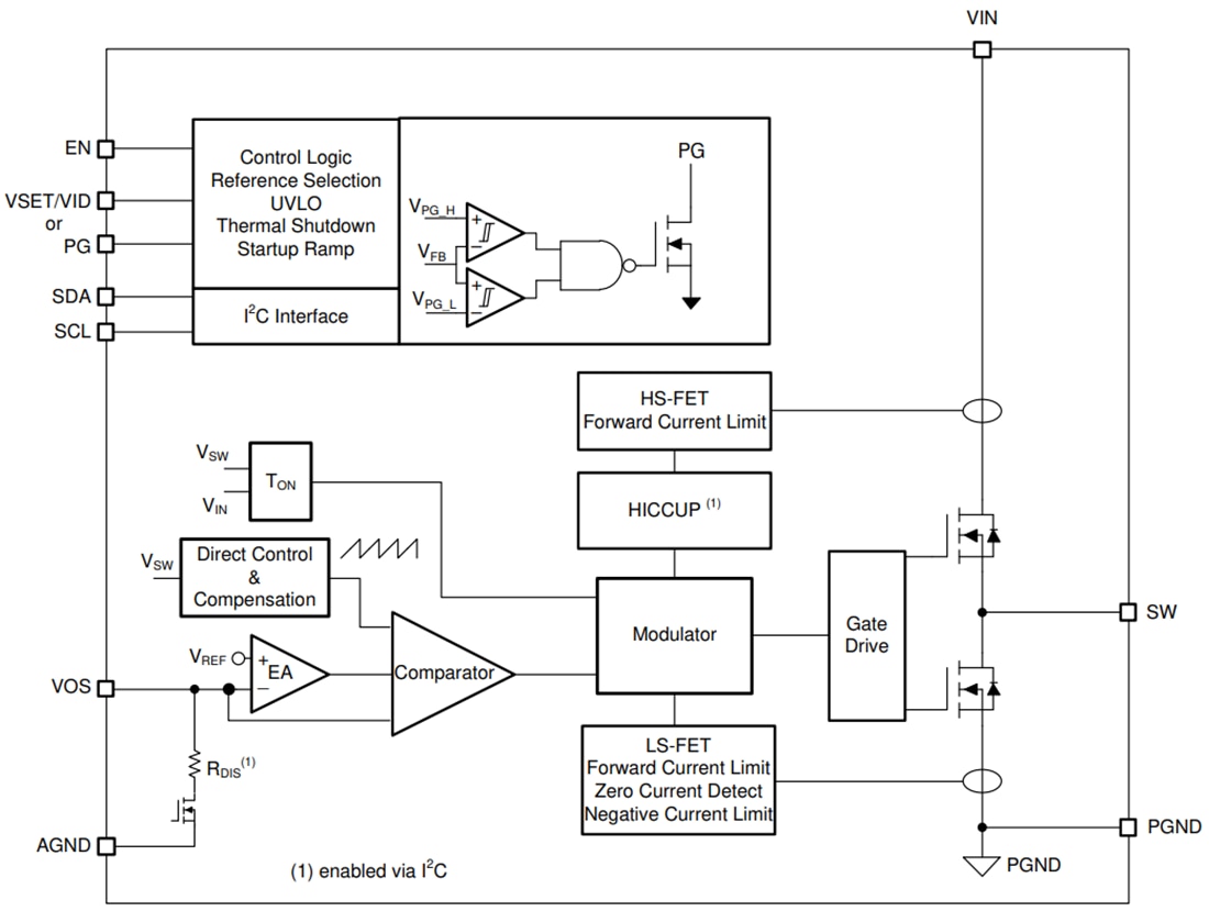
Schéma de principe fonctionnel
Publié le: 2021-01-28
| Mis à jour le: 2022-03-11
