Texas Instruments Module d'évaluation TPS62869EVM-118
Le module d’évaluation TPS62869EVM-118 de Texas Instruments est configuré pour évaluer le fonctionnement des dispositifs TPS628691, TPS628692, TPS628681 et TPS628692. Les TPS62869x sont des convertisseurs Buck 6 A avec DCS-Control™dans une petite solution de boîtier QFN de 1,5 mm par 2,5 mm.Le module d’évaluation TPS62869EVM-118 de TI crée des tensions de sortie entre 0,4 V et 1,675 V avec des tensions de sortie de précision de 1 % à partir de tensions d’entrée plus élevées entre 2,4 V et 5,5 V à une tension de sortie de 0,9 V régulée.
Caractéristiques
- Plage de tension d’entrée de 2,4 V à 5,5 V
- Tension de sortie programmable de 0,4 V à 1,675 V via I2C
- Courant de sortie 6 A
Configuration de carte
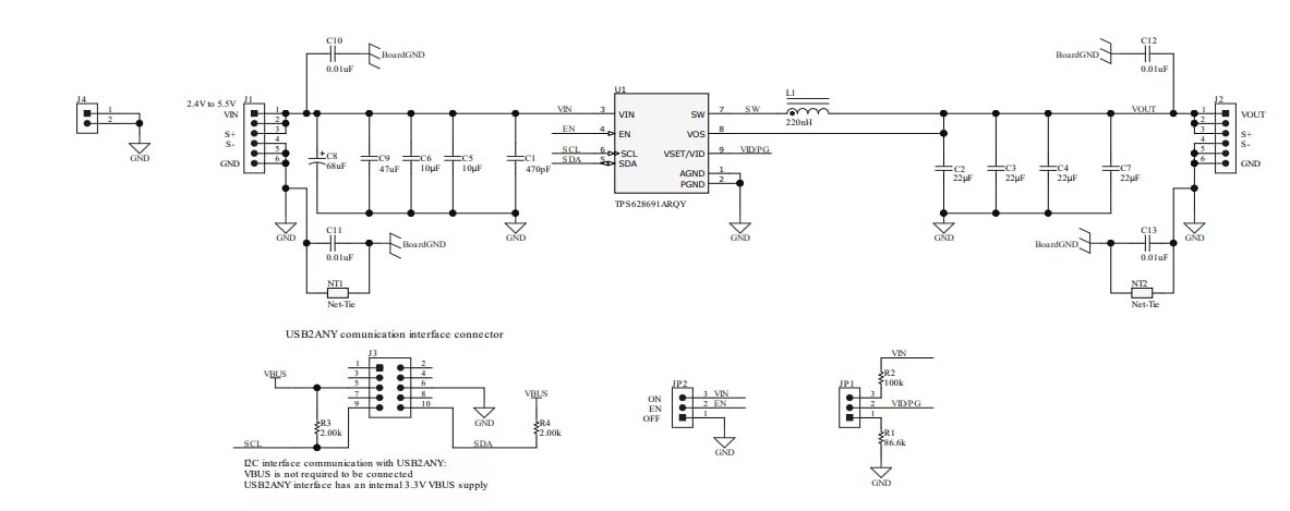
Schéma
Présentation des connexions rapides
Publié le: 2020-10-21
| Mis à jour le: 2024-09-05
