Texas Instruments Convertisseurs Buck synchrones TPS62864/TPS62866
Les convertisseurs synchrones TPS62864/TPS62866 de Texas Instruments sont des convertisseurs Buck synchrones à haute fréquence avec une interface I2C qui fournit une solution efficace, adaptative et à haute densité de puissance. À des charges moyennes à lourdes, le convertisseur fonctionne en mode PWM. Il entre automatiquement en exploitation du mode d’économie d’énergie à une charge légère pour maintenir une haute efficacité sur l’ensemble de la plage de courant de charge. Le composant peut également être forcé en exploitation de mode MLI pour une faible ondulation de tension de sortie. L’architecture de commande DCS TPS62864/TPS62866 de Texas Instruments permet d’obtenir d’excellentes performances transitoires de charge et une grande précision de tension de sortie. Par l’intermédiaire de l’interface I2C et d’une broche VID dédiée, la tension de sortie est rapidement ajustée pour adapter la consommation d’énergie de la charge aux besoins de performance en constante évolution de l’application.Caractéristiques
- MOSFET d'alimentation internes 7 mΩ et 6,5 mΩ
- Efficacité >90 % (sortie de 0,9 V)
- Topologie DCS-Control pour une réponse transitoire rapide
- Précision de tension de sortie 1 %
- Courant quiescent de fonctionnement de 4 µA
- Plage de tension d'entrée de 2,4 V à 5,5 V
- Fréquence de commutation de 2,4 MHz
- Option de broche du voyant d'alimentation correcte
- Sélection par une résistance externe
- Tension de sortie de démarrage
- Adresse esclave I2C
- Sélection par l’interface I2C
- Mode économie d'énergie ou mode PWM forcé
- Décharge de sortie
- Protection contre les courts-circuits en hoquet ou à verrouillage
- Vitesse de rampe de tension de sortie
- Broche VID pour mise à l'échelle dynamique de la tension (DVS)
- Pré-avertissement thermique et arrêt thermique
- Interface I2C compatible jusqu’à 3,4 Mb/s
- Disponible en boîtier WCSP à 15 broches de 1,05 mm x 1,78 mm x 0,5 mm avec un pas de 0,35 mm
Applications
- Alimentation principale pour les FPGA, CPU, ASIC ou chipsets vidéo
- Modules pour caméras
- Disques durs SSD
- Modules optiques
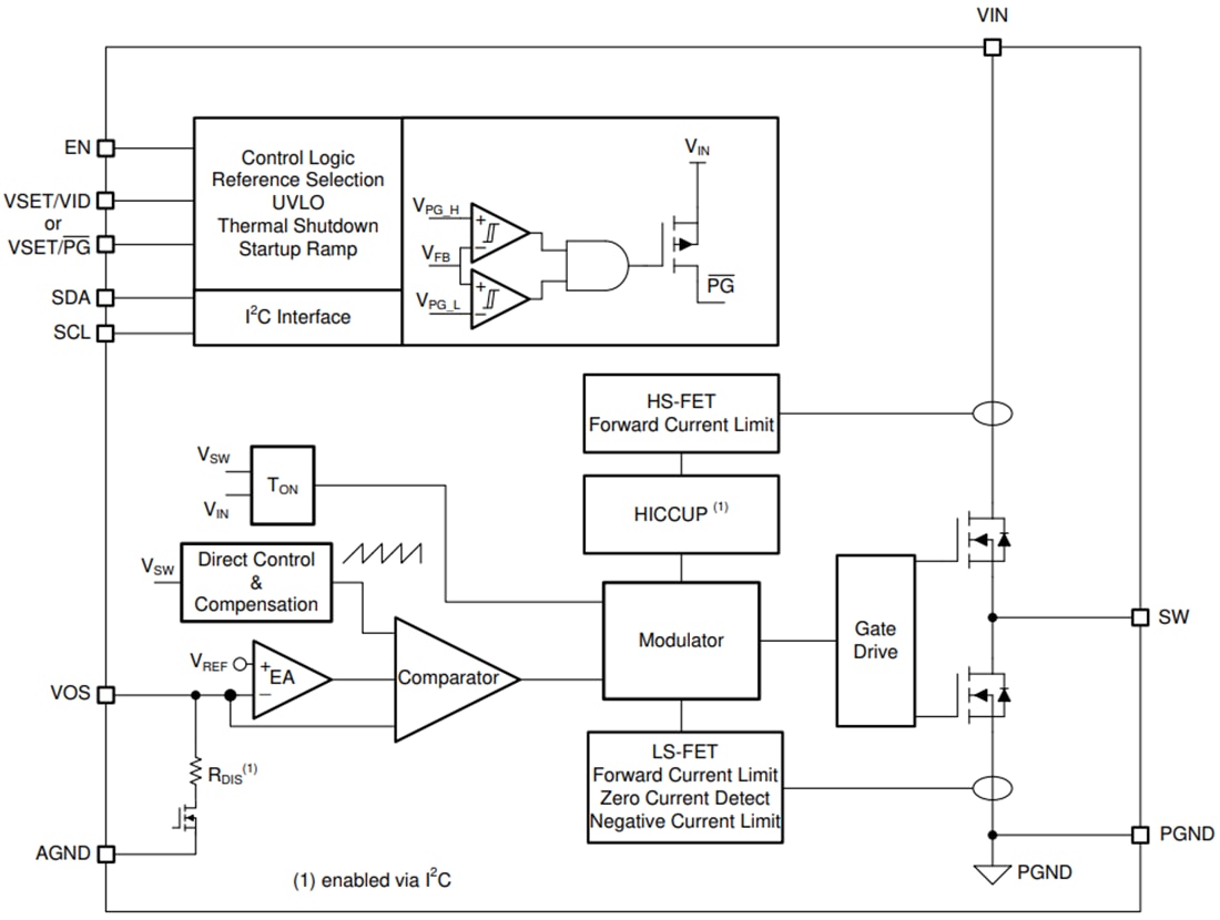
Schéma de principe fonctionnel
Publié le: 2020-05-21
| Mis à jour le: 2024-06-18
