Texas Instruments Convertisseurs abaisseurs CC-CC LMR36503E-Q1
Les convertisseurs CC-CC abaisseurs LMR36503E-Q1 de Texas Instruments sont des convertisseurs synchrones de 65 V, 0,3 A, qui offrent une excellente performance EMI et peuvent supporter des transitoires de tension d'entrée allant jusqu'à 70 V. Ces convertisseurs peuvent fonctionner sur une large gamme de facteurs de marche et de fréquences de commutation, y compris en dessous de la bande AM à 400 kHz et au-dessus de la bande AM à 2,2 MHz. Les convertisseurs CC-CC LMR36503E-Q1 utilisent une architecture de contrôle du mode courant de crête avec compensation interne et maintiennent un fonctionnement stable avec une capacité de sortie minimale. Les convertisseurs sont certifiés AEC-Q100 pour les applications automobiles. Le LMR36503E-Q1 est utilisé dans l'électronique de carrosserie, l'infodivertissement et les systèmes d'aide à la conduite automobile (ADAS).Le convertisseur CC-CC LMR36503E-Q1 comprend un indicateur de PGOOD fournissant une indication précise de l'état de la tension de sortie et éliminant le besoin de superviseur externe. Ce convertisseur comprend une variante de broche MODE/SYNC, permettant la synchronisation à une horloge externe. Le convertisseur CC-CC LMR36503E-Q1 est disponible en boîtier de 2 x 2 mm HotRod™ à flancs mouillables.
Caractéristiques
- Homologation AEC-Q100 pour des applications automobiles :
- Température de dispositif de classe 0 : de -40 °C à 150 °C, TA
- Conçu pour des applications automobiles
- Plage thermique de jonctions de -40 à 175 °C
- Large plage de tension d'entrée de 3 V (seuil minimal) à 65 V
- Synchronisable avec la variante de broche MODE/SYNC
- Spectre étalé Pseudo-aléatoire compatible avec la norme EMI CISPR 25
- Des options de tension réglable ou fixe (3,3 V) de sortie sont disponibles.
- Fréquences de commutation réglables de 200 kHz à 2,2 MHz avec variante de broche de RT
- Rendement > 70 % pour un courant de 5 mA :
- IQ de 4 µA (commutation) à 24 VIN vers 3,3 VOUT (option de sortie fixe)
- Taille miniature de conception et faible coût de composants :
- Boîtier à HotRod™ de 2 mm × 2 mm avec flancs mouillables
- Compensation interne
- Brochage compatible avec LMR36503-Q1 (65 V, 300 mA)
Applications
- Éclairage et électronique de la carrosserie
- Info-divertissement et mise en grappe
- Système d'aide à la conduite (ADAS)
Schéma de principe simplifié
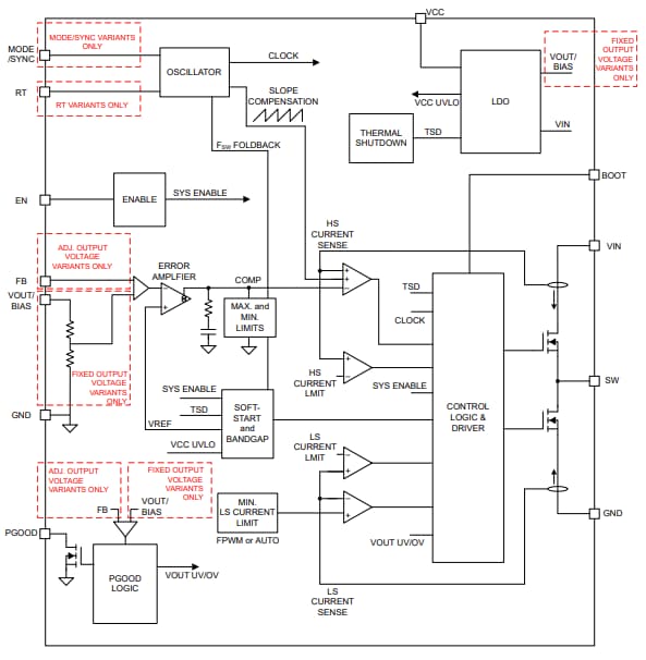
Schéma fonctionnel
Ressources supplémentaires
Publié le: 2024-07-23
| Mis à jour le: 2025-05-15
