STMicroelectronics Biocapteur ST1VAFE6AX avec canal vAFE
Le biocapteur STMicroelectronics ST1VAFE6AX à canal vertical analogique frontal (vAFE) est conçu pour la détection de signaux de biopotentiel et pour le suivi de mouvements. Ce capteur intègre des fonctionnalités et un traitement de données pour le traitement du mouvement comme la fusion de capteurs faible puissance (SFLP) et l'auto-configuration adaptative (ASC) avec des filtres d'IA. Le biocapteur ST1VAFE6AX comprend un mode PEPS intelligent jusqu'à 4,5 KB et interface série SPI/I2C et MIPI I3C® v1.1 avec synchronisation des données du processeur principal. Ce capteur fonctionne dans la plage de tension d'alimentation analogique de 1,71 V à 3,6 V et dans la plage de température de -40 °C à +85 °C.Le biocapteur ST1VAFE6AX est conforme ECOPACK et RoHS. Ce capteur est disponible dans une empreinte compacte de 2,5 mm x 3 mm x 0,71 mm. Ce biocapteur est utilisé dans les applications de santé, de dispositifs wearables, de suivi d’activité et de bien-être.
Caractéristiques
- Canaux doubles pour la détection de signal de biopotentiel et le suivi de mouvement
- Canal de détection de signal de biopotentiel avec concentrateur analogique :
- Canal d’amplificateur d’entrée asymétrique ou différentielle (vAFE)
- Filtre à encoche numérique pour réduire le bruit de la ligne d’alimentation (50 Hz/60 Hz)
- ODR fixe à 240 Hz
- Signaux de biopotentiel et de mouvement entièrement synchronisés pour une analyse contextuelle
- Interface série SPI/I2C et MIPI I3C® v1.1 avec synchronisation des données du processeur principal
- Machine à état final programmable pour accéléromètre, gyroscope et traitement des données vAFE avec débit élevé à 960 Hz
- Cœur d'apprentissage automatique avec fonctionnalités exportables et filtres pour les applications IA
- PEPS intelligent jusqu'à 4,5 ko
- Pleine échelle ±2 g/±4 g/±8 g/±16 g
- Pleine échelle ±125 dps/±250 dps/±500 dps/±1 000 dps/±2 000 dps/±4 000 dps
- Auto-configuration adaptative (ASC) intégrée
- Concentrateur analogique intégré avec CAN et traitement des données d'entrée analogique
- Algorithme à faible puissance et fusion de capteurs intégrés
- Capteur de température intégré
- Plage de tensions analogiques d'alimentation 1,71 à 3,6 V
- Alimentation d'E/S indépendante (plage étendue : 1,08 V à 3,6 V)
- Empreinte compacte de 2,5 mm x 3 mm x 0,71 mm
- Conforme ECOPACK et RoHS
Applications
- Appareils portables et portables
- Suivi des activités et bien-être
- Fréquence cardiaque, surveillance des impulsions et électrocardiogramme (ECG) pour la santé numérique
Outils de développement
La carte adaptateur STEVAL-MKI242A est conçue pour faciliter l’évaluation du biocapteur ST1VAFE6AX. La carte offre une solution efficace pour un prototypage du système et une évaluation descomposants rapides directement au sein de la propre application de l'utilisateur. La STEVAL-MKI242A peut être branchée sur un socket DIL24 standard.
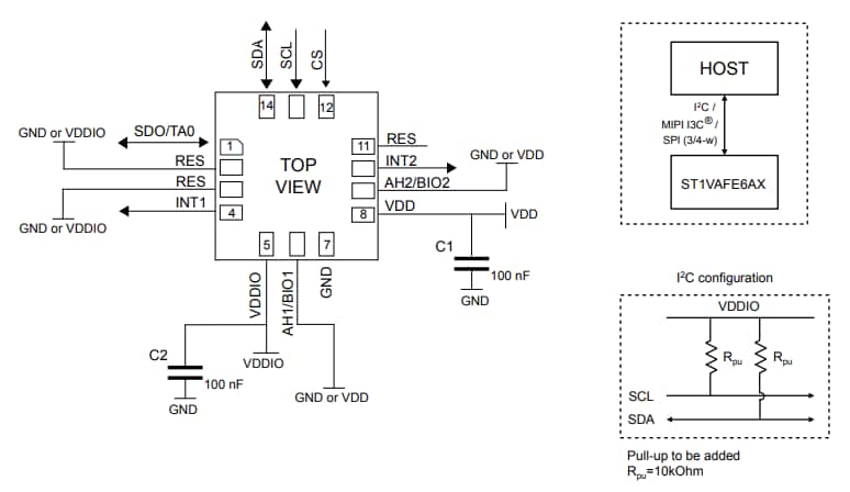
Connexions électriques
Vidéos
Publié le: 2024-04-29
| Mis à jour le: 2026-02-20
