STMicroelectronics Carte adaptateur STEVAL-MKI242A
La carte adaptateur STEVAL-MKI242A de STMicroelectronics facilite l’évaluation des composants MEMS de la gamme de biocapteurs ST1VAFE6AX. Cette carte adaptateur peut être branchée sur un support DIL-24 standard. La carte adaptateur STEVAL-MKI242A est testée et prise en charge par la carte mère STEVAL-MKI109V3, qui comprend un microcontrôleur 32 bits haute performance. Cette carte adaptateur est fournie avec des condensateurs de découplage sur les lignes d’alimentation VDD etVDDIO. La carte adaptateur STEVAL-MKI242A est utilisée dans les applications de surveillance des paramètres physiologiques.Caractéristiques
- Brochage ST1VAFE6AX complet pour support DIL-24 standard
- Compatible avec les cartes mères STEVAL-MKI109V3
- Conforme à la directive RoHS
Applications
- Surveillance des paramètres physiologiques
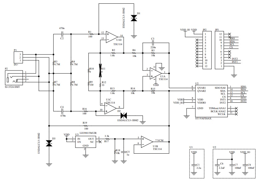
Schéma du circuit
Publié le: 2024-08-07
| Mis à jour le: 2024-08-26
