STMicroelectronics Régulateur de commutation abaisseur synchrone A6986 STMicroelectronics
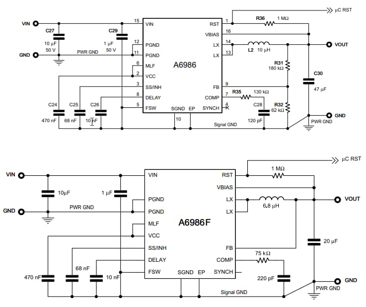
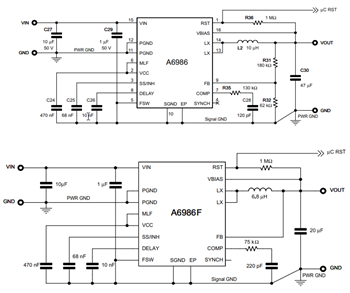
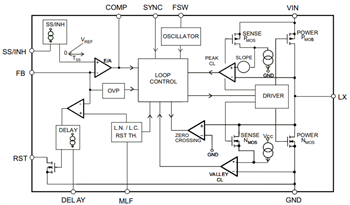
Le régulateur de commutation abaisseur synchrone A6986 STMicroelectronics est un régulateur de commutation monolithique abaisseur capable de fournir jusqu'à 2 A CC. La tension de sortie est ajustable de 0,85 V à VIN. La capacité de cycle actif à 100 % et la large plage de tension d'entrée satisfont les caractéristiques de démarrage à froid et de perte de charge pour les systèmes automobiles. Le mode basse consommation (LCM) est conçu pour les applications actives pendant le stationnement du véhicule, afin de maximiser le rendement à faible charge avec une oscillation contrôlée de la tension de sortie. Le mode à faible bruit (LNM) rend la fréquence de commutation constante et minimise le courant de surcharge en oscillation de tension de sortie, satisfaisant ainsi la spécification d'applications faible bruit telles que l'audio automobile. Le superviseur de tension de sortie gère la phase de réinitialisation pour toutes les charges numériques (μC, FPGA). La sortie RST à collecteur ouvert peut aussi mettre en place le séquencement de la tension de sortie en phase d'allumage. La rectification synchrone, conçue pour un haut rendement à charge moyenne-importante et la capacité de haute fréquence de commutation donnent une taille compacte à l'application. Une détection de courant impulsion par impulsion des deux éléments d'alimentation assure une protection efficace du courant constant.The STMicroelectronics A6986 Step-Down Switching Regulator is offered in a HTSSOP16 package and is AEC-Q100 qualified for use in automotive applications.
Caractéristiques
- AECQ100 qualification
- 1.5A DC output current
- 4V to 38V operating input voltage
- Low consumption mode or low noise mode
- 30μA IQ at light load (3.3V LCM VOUT)
- 5μA IQ-SHTDWN
- Adjustable fSW (250kHz - 2MHz)
- Output voltage adjustable from 0.85V to VIN
- Embedded output voltage supervisor
- Synchronization
- Adjustable soft-start time
- Internal current limiting
- Overvoltage protection
- Output voltage sequencing
- Peak current mode architecture
- 180mΩ RDS(ON) and 110mΩ RDS(ON)
- Thermal shutdown
Applications
- Designed for automotive systems
- Battery powered applications
- Car body applications (LCM)
- Car audio and low noise applications (LNM)
Additional Resources
Vidéos
View Results ( 4 ) Page
| Numéro de pièce | Fiche technique | Courant de sortie | Tension de sortie |
|---|---|---|---|
| A6986F3V3TR | ![]() |
1.5 A | 3.3 V |
| A6986ITR | ![]() |
2 A | 850 mV to 38 V |
| A6986F5V | ![]() |
1.5 A | 5 V |
| A6986TR | ![]() |
2 A | 850 mV to 38 V |
Publié le: 2014-09-17
| Mis à jour le: 2025-05-13

