STMicroelectronics Carte d'évaluation de convertisseur Iso-Buck STEVAL-A6986IV1
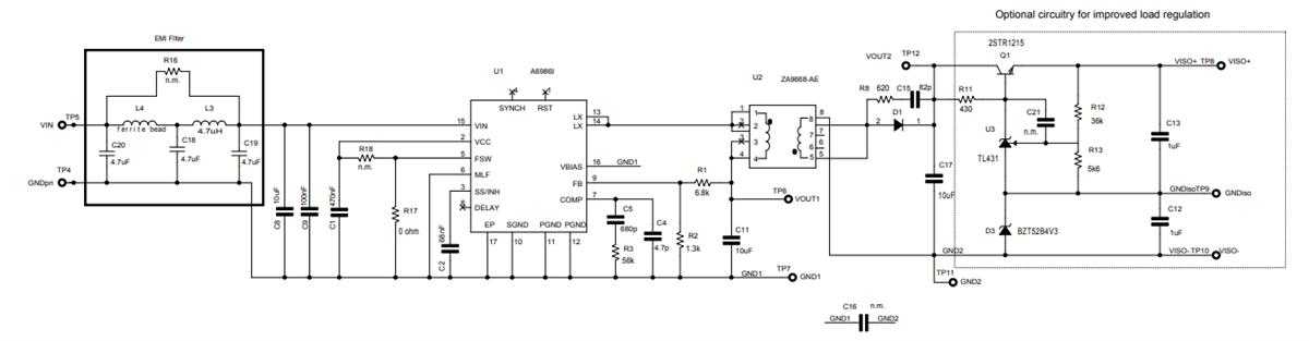
La carte d'évaluation de convertisseur Buck Iso STEVAL-A6986IV1 STMicroelectronics est configurée pour évaluer le fonctionnement du convertisseur buck iso synchrone à 38 V et 5 W A6986I pour les applications isolées. La tension de sortie principale de la carte STEVAL-A6986IV1 peut être ajustée avec précision, tandis qu'un transformateur génère la sortie secondaire isolée. Aucun optocoupleur n'est requis. La capacité primaire de dissipateur (std 1,9 A) permet un transfert énergétique approprié vers le côté secondaire et un démarrage progressif suivi de la sortie secondaire.La carte d'évaluation de convertisseur Iso-Buck STM STEVAL-A6986IV1 génère deux tensions isolées (positive autour de 18 V et négative entre 4 et 5 V), particulièrement adaptées à l'alimentation du pilote de grille de MOSFET IGBT/SiC. Une simple dérivation permet d'alimenter une seule tension isolée.
Caractéristiques
- Certification AEC-Q100
- -40 à 135 °C pour la plage de température de fonctionnement Tj
- Conçu pour la topologie iso-buck
- Tension de fonctionnement d'entrée 4 V à 38 V
- Régulation de la tension en sortie primaire
- Aucun optocoupleur requis
- Capacité de courant primaire de crête dissipation standard de 1,9 A
- Architecture en mode courant de crête en fonctionnement PWM forcé
- Temps d'effacement de 300 ns
- IQ-SHTDWN 8 µA
- FSW et synchronisation réglables
- Superviseur de tension de sortie primaire intégré
- Délai de démarrage progressif réglable
- Limitation de courant primaire interne
- Protection contre les surtensions
- RDS(on) HS = 180 mΩ, RDS(on) LS = 150 mΩ
- Arrêt thermique
Schéma
Publié le: 2021-05-03
| Mis à jour le: 2024-05-22
