STMicroelectronics Carte d'évaluation STEVAL-6986YT2DL
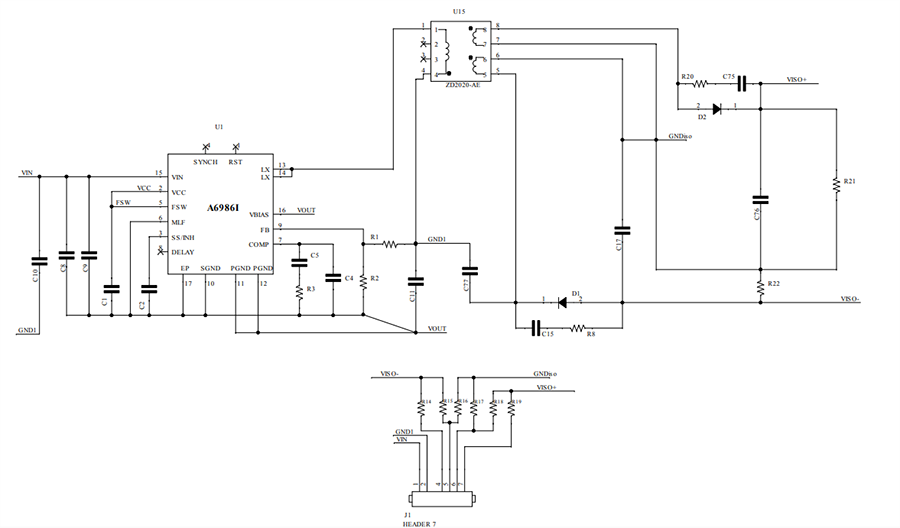
La carte d’évaluation STMicroelectronics STEVAL-6986YT2DL est une carte d’évaluation de convertisseur Isobuck-Boost compacte et à haut rendement conçue pour présenter les performances du régulateurabaisseur monolithique synchrone A6986I dans des configurations isolées et non isolées. Fonctionnant à partir d’un large plage de tension d’entrée de 5,5 V à 38 V, le STEVAL-6986YT2DL délivre une sortie régulé de 12 V jusqu’à 1 A, ce qui le rend idéal pour les applications automobiles et industrielles nécessitant des rails robustes, d’alimentation isolée. La carte intègre un transformateur et une circuiterie de redressement côté secondaire, permettant aux concepteurs d’évaluer les topologies de découpage et de boost dans une seule plateforme. Avec des fonctionnalités telles que le faible courant de repos le contrôle du mode de courant de crête et le démarrage progressif réglable le STMicroelectronics STEVAL-6986YT2DL offre une solution pratique et flexible pour développer des convertisseurs CC-CC isolés et efficaces.Caractéristiques
- Topologie Isobuck-boost
- Tension d’entrée de fonctionnement jusqu’à 24 V
- Compatible avec les modules SIP7
- Capacité de sortie isolée jusqu’à 5 W
- Tensions de sortie isolées 20 V/-5 V
- Large plage de tension d’exploitation de 5,5 V à 38 V
- Les sorties isolées sont disponibles sur 4-5-6 ou 5-6-7 PINS (sélectionnables)
- Fréquence de commutation 250 kHz
- Protections contre les événements de surtension, de surintensité et de surchauffe
Applications
- Systèmes d'automatisation industrielle
- Électronique automobile
- Équipements alimentés par batterie
- Systèmes intégrée et plateformes de microcontrôleurs
- Dispositifs de communication et de mise en réseau
- Convertisseurs principaux (traction électrique)
- Chargeurs embarqués
Schéma de circuit
Publié le: 2025-05-13
| Mis à jour le: 2025-05-15
