Renesas Electronics Régulateur Buck de commutation intégré RAA211320
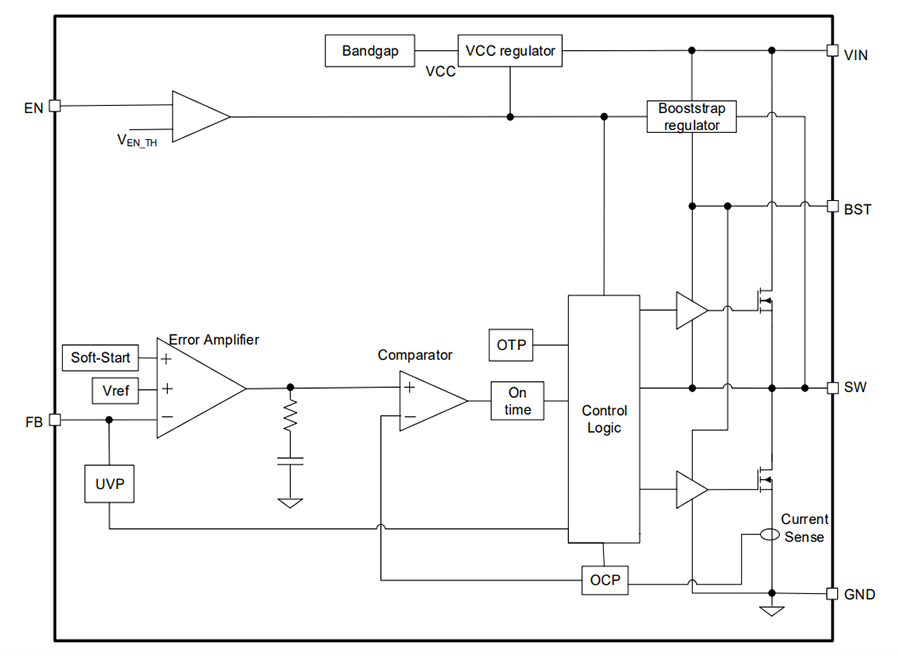
Le régulateur Buck de commutation intégré RAA211320 de Renesas Electronics est un composant buck synchrone 30 V, 2 A avec un contrôle à temps actif constant (COT) en mode courant. Le composant en boîtier TSO23 6-lead offre des MOSFET intégrés côté haut (125 mΩ) et côté bas (75 mΩ) avec un fonctionnement de -40°C à +125°C. Le RAA211320 dispose d’une protection complète, notamment un verrouillage de sous-tension d’entrée (UVLO), une protection contre les surintensités (OCP), une protection contre les sous-tensions de sortie (OVP) et une protection contre les surchauffes (OTP).Caractéristiques
- Plage d’alimentation d’entrée de 4,5 V à 30 V
- Plage de sortie 0,765 V à 16 V
- Courant de sortie : jusqu'à 2 A
- MOSFET côté haut (125 mΩ) et côté bas (75 mΩ) intégrés
- Courant de repos 400 μA
- Temps d’allumage minimum 70 ns
- Temps d’arrêt minimal 225 ns
- Tension de référence 0,765 V avec précision 2 %
- Mode MFP à faible charge
- Contrôle à temps actif constant (COT) en mode courant avec compensation interne
- Durée de démarrage progressif interne 0,8 ms
- Fréquence de commutation standard 475 kHz
- Protections
- Limite de surintensité côté bas (LSOC)
- Verrouillage de sous-tension d’entrée (UVLO)
- Protection contre la surchauffe (OTP)
- Protection contre les sous-tensions de Sortie (OVP) avec mode « hoquet »
- Seuil EN précis
- 6-lead TSOT23 boîtier
- Plage de température de jonction de -40 °C à +125 °C
Applications
- Usage général
- Sources d’alimentation industrielles
- Systèmes intégrés et alimentations E/S
Schéma fonctionnel
Publié le: 2023-08-14
| Mis à jour le: 2023-12-04
