Renesas Electronics Carte d'évaluation RTKA211320DE0030BU
La carte d’évaluation RTKA211320DE0030BU de Renesas Electronics évalue le régulateur abaisseur synchrone CC-CC RAA211320 avec un contrôle à temps constant (COT) en mode courant. La carte d’évaluation utilise une conception simple et flexible, prend en charge une large plage de tension d’alimentation d’entrée de 4,5 V à 30 V et dispose d’un courant de sortie pouvant atteindre 2 A. La carte d’évaluation RTKA211320DE0030BU fournit une plateforme rapide et complète pour évaluer les caractéristiques de performance du convertisseur Buck RAA211320. Cette carte d’évaluation fonctionne dans la plage de température de -40°C à +125°C. Les applications standard incluent les POL à usage général, les alimentations industrielles, les systèmes embarqués et les alimentations E/S.Caractéristiques
- Évalue le régulateur abaisseur synchrone CC-CC RAA211320
- Fournit une plateforme rapide et complète pour évaluer les caractéristiques de performance
- Conception simple et flexible
- Plage de tension d’entrée de 4,5 V à 30 V
- Tension de sortie 3.3V
- Capacité de courant de sortie jusqu’à 2 A
- Plage de température de fonctionnement de -40°C à 125°C
Applications
- POL à usage général
- Alimentations industrielles
- Systèmes intégrés
- Sources E/S
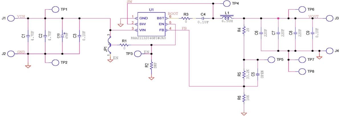
Schéma de circuit
Publié le: 2023-12-13
| Mis à jour le: 2023-12-14
