Renesas Electronics Convertisseur Buck synchrone RAA211230
Le convertisseur Buck synchrone RAA211230 de Renesas Electronics est un régulateur de commutation 24 V, 3 A intégré avec un contrôle à temps constant (COT) en mode courant. Ce régulateur dispose d’un courant de repos de 400µA, d’une tension de référence de 0,765 V avec une précision de 2 % et d’un temps de démarrage progressif interne de 0,8 ms. Le régulateur de commutation RAA211230 comprend des MOSFET intégrés côté haut (85 mΩ) et côté bas (45mΩ). Ce convertisseur Buck offre des fonctions de protection complètes, notamment un verrouillage de sous-tension d’entrée (UVLO), une protection contre les surintensités (OCP), une protection contre les sous-tensions de sortie (OUVP) et une protection contre les surchauffes (OTP). Les applications typiques incluent les alimentations électriques industrielles, les applications générales, les systèmes embarqués et les alimentations d'E/S.Caractéristiques
- Plage d’alimentation d’entrée de 4,5 V à 24 V
- Courant de sortie jusqu’à 3A
- MOSFET côté haut (85 mΩ) et côté bas (45 mΩ) intégrés
- Courant de repos: 400 μA
- Temps de marche minimal de 60 ns et temps d'arrêt minimal de 275 ns
- Tension de référence de 0,765 V avec précision 2%
- Mode MFP à faible charge
- Contrôle à temps actif constant (COT) en mode courant avec compensation interne
- Durée de démarrage progressif interne de 0,8 ms
- Protection :
- Limite de surintensité côté bas (LSOC)
- Verrouillage de sous-tension d’entrée (UVLO)
- Protection contre la surchauffe (OTP)
- Protection contre les sous-tensions de sortie (OUVP) avec mode « hoquet »
- Seuil EN précis
- Boîtier TSOT23 6 fils
Applications
- Usage général
- Alimentations industrielles
- Systèmes intégrés
- Sources E/S
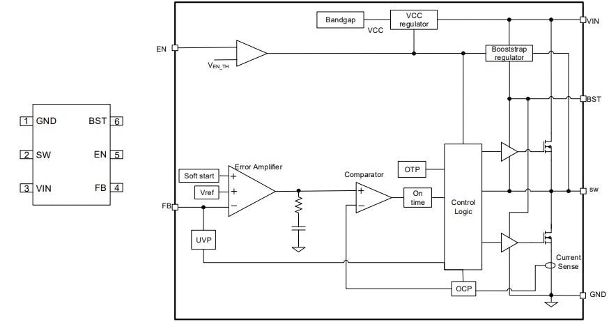
Schéma fonctionnel
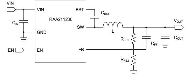
Schéma de circuit d’application standard
Publié le: 2023-12-13
| Mis à jour le: 2023-12-19
