Analog Devices Inc. Contrôleurs abaisseurs synchrones LTC7890/1
Les contrôleurs abaisseurs synchrones LTC7890/1 d'Analog Devices sont des régulateurs de commutation CC-CC haute performance qui pilotent tous les étages de puissance à transistors à effet de champ (FET) synchrones à canal N en nitrure de gallium (GaN) à partir de tensions d'entrée allant jusqu'à 100 V. Ces contrôleurs offrent une solution aux défis traditionnellement rencontrés lors de l'utilisation de FET GaN. Ces dispositifs simplifient la conception de l'application sans diodes de protection ni composants externes supplémentaires par rapport à une solution FET à métal-oxyde-semiconducteur (MOSFET) au silicium.Les contrôleurs abaisseurs synchrones LTC7890/1 d'ADI prennent en charge un commutateur d’amorçage intelligent interne qui empêche la surcharge de la broche BOOST vers les alimentations de pilote côté haut de la broche SW pendant les temps morts, protégeant la grille du FET GaN supérieur. La série optimise en interne le minutage du pilote de grille sur les deux bords de commutation pour fournir des temps morts intelligents proches de zéro, améliorant le rendement et permettant un fonctionnement à haute fréquence, même à des tensions d’entrée élevées. La tension de commande de grille sur le LTC7890/1 s’ajuste précisément de 4 V à 5,5 V pour optimiser les performances et permettre différents FET GaN ou même des MOSFET de niveau logique.
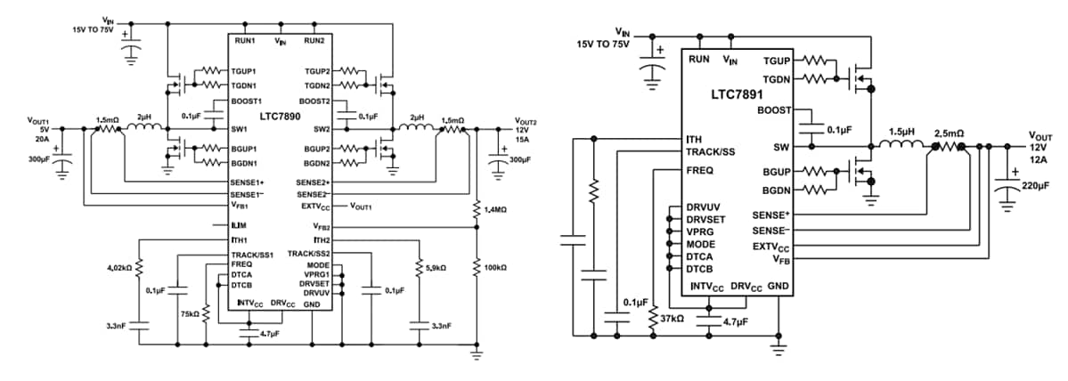
La série LTC7890 est disponible en boîtier QFN 40 fils à flancs mouillables (6 mm × 6 mm), tandis que le LTC7891 dispose d’un boîtier QFN 28 fils à flancs mouillables (4 mm × 5 mm).
Caractéristiques
- Technologie de pilote GaN entièrement optimisée pour FET GaN
- Large gamme de VIN de 4 V à 100 V
- Large gamme de tension de sortie de 0,8 V ≤VOUT ≤60 V
- Aucune diiode boostrap, à accrochage ou de limitation nécessaire
- Les commutateurs bootstrap intelligents internes évitent la surcharge des alimentations de pilote côté haut
- Temps mort quasi nul optimisé en interne ou temps mort réglable par résistance
- Pilotes de grille à sortie divisée pour un allumage et une désactivation réglables des forces du pilote
- Tension de pilote réglable précise et UVLO
- Faible courant de fonctionnement de 5 μA (48 VIN à 5 VOUT) IQ
- Fréquence programmable (de 100 kHz à 3 MHz)
- Fréquence de verrouillage de phase (100 kHz à 3 MHz)
- Modulation de fréquence à spectre étendu
- Boîtiers
- Boîtier QFN (LTC7890) 40 fils, à flancs mouillables (6 mm × 6 mm)
- Boîtier QFN 28 fils à flancs mouillables (4 mm × 5 mm) (LTC7891)
Applications
- Systèmes d’alimentation industriels
- Avionique militaire et systèmes médicaux
- Systèmes d'alimentation de télécommunications
Vidéos
Efficacité et perte de puissance par rapport au courant de charge
Circuits d’application standard
