Analog Devices Inc. Carte d'évaluation EVAL-LTC7890-BZ
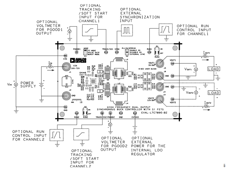
La carte d'évaluation EVAL-LTC7890-BZ d'Analog Devices Inc. est un convertisseur abaisseur synchrone à double sortie qui pilote des transistors à effet de champ (FET) en silicium (Si) à canal N. La carte d'évaluation EVAL-LTC7890-BZ comporte des MOSFET Si à niveau logique de 100 V et le contrôleur synchrone CC/CC double abaisseur LTC7890, à faible courant de repos et haute fréquence (fréquence fixe programmable de 100 kHz à 3 MHz). Le LTC7890 d'Analog Devices comporte un pilote dédié les FET GaN, qui peut également être utilisé pour piloter des FET silicium à niveau logique.La carte EVAL-LTC7890-BZ fonctionne sur une plage de tension d'entrée de 16 V à 72 V, tandis que le LTC7890 peut fonctionner jusqu'à 100 V. Le circuit d'évaluation EVAL-LTC7890-BZ produit deux sorties, de 5 V et 12 V, avec jusqu'à 10 A sur chaque sortie. La carte est configurée avec des résistances de détection de courant. Un sélecteur de mode permet à la carte EVAL-LTC7890-BZ de fonctionner en mode continu forcé, en mode saut d'impulsion ou en mode rafale® lors de charges légères. La brocheEXTVCC permet au LTC7890 d'être alimenté par la sortie du régulateur à découpage ou par une autre source disponible, ce qui réduit la dissipation de puissance et améliore l'efficacité.
Caractéristiques
- Convertisseur abaisseur synchrone à double sortie
- Pilote les FET Si à canal N
- Le sélecteur de mode permet un fonctionnement continu forcé, un saut d'impulsion, ou un fonctionnement en mode rafale® pendant les charges légères.
- Configuré avec des résistances de détection pour la mesure du courant
- Plage de tension d'entrée de 16V à 72V
- Plage de commutation typique de 500kHz à 600kHz
- Plage d'efficacité typique de 90,5% à 95,1%
Applications
- Systèmes d’alimentation industriels
- Avionique militaire et systèmes médicaux
- Systèmes d'alimentation de télécommunications
Connexions de carte
Ressources
Publié le: 2024-07-03
| Mis à jour le: 2024-07-09
