Vishay Semiconductors Module de puissance intégré SiC641 55 A VRPower®
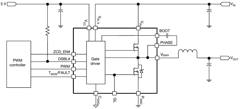
L'étage de puissance intégré SiC641 55 A VRPower® Vishay semiconducteurs est conçu pour les applications à buck synchrone offrant un courant élevé, une efficacité et une densité de puissance avec un courant d'arrêt minimal. Le SiC641 de Vishay Semiconducteurs est logé dans un boîtier MLP exclusif de 5 mm x 5 mm. Le SiC641 prend en charge des régulateurs de tension avec un courant continu pouvant atteindre 55 A par phase. Dotés de la technologie avancée TrenchFET® Vishay, ces dispositifs minimisent les pertes de commutation et de conduction pour des performances de pointe.Caractéristiques
- Boîtier PowerPAK® MLP55-31L à performance thermique améliorée
- Technologie TrenchFET et MOSFET de côté inférieur avec diode SCHOTTKY intégrée
- Commutateur bootstrap intégré à faible impédance
- MOSFET de puissance optimisés pour l'étage d'entrée de 12 V
- Prend en charge les exigences de mode PS4 de faible charge avec un courant d'alimentation d'arrêt réduit (5 V, 3 μA)
- Détection de courant zéro pour une efficacité améliorée en charge légère
- Logique MLI de 5 V et 3,3 V avec minuteur tri-état et de retenue
- Logique DSBL# de 5 V, ZCD_EN# avec prise en charge de l'état PS4
- Exploitation à haute fréquence jusqu'à 2 MHz
- Fournit plus de 55 A de courant continu, 70 A de pointe (10 ms) et 100 A de pointe (10 μs)
- Protection sur courant
- Indicateur de surchauffe
- Protection à la sur-température
- Protection à verrouillage de sous-tension
- Détection de court-circuit du MOSFET haute tension
- Surveillance et rapport efficaces
- Rapport précis de la température
- Signal d'alerte et de rapport des pannes
Applications
- VRD multiphasés pour l'informatique, la carte graphique et la mémoire
- Alimentation du processeur central Intel
- VCORE, VGRAPIQUES VSYSTEM AGENT, VCCGI
- Modules VR CC/CC d'entrée de rail jusqu'à 16 V
APPLICATION STANDARD
Publié le: 2024-11-19
| Mis à jour le: 2025-02-20
