Vishay Étage de puissance intégré série SiC6 DrMOS
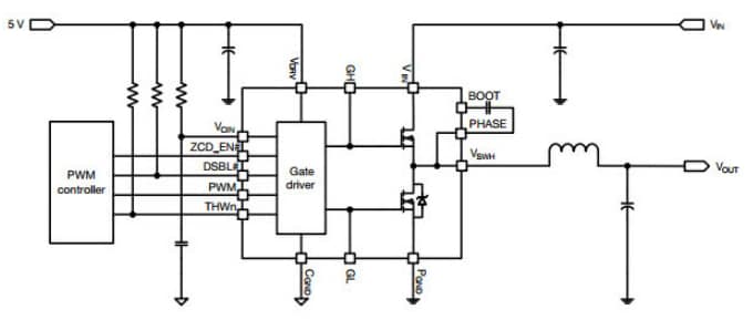
L'étage de puissance intégré DrMOS SiC620 de Vishay Semiconductors est optimisé pour les applications Buck synchrones afin d'offrir un courant, une efficacité et une densité de puissance élevés. Fourni dans le boîtier MLP 5 mm x 5 mm exclusif à Vishay, le SiC620 permet au régulateur de tension de fournir jusqu'à 60 A en courant continu par phase.Les MOSFET de puissance internes utilisent la technologie ultramoderne TrenchFET gén. IV de Vishay qui procure des performances de référence dans le secteur en réduisant de manière significative les pertes par conduction et commutation. Le SiC620 intègre un CI avancé de commande de grille de MOSFET qui comprend une capacité de conduite de courant élevé, un contrôle adaptatif de temps mort, une diode Schottky d'amorçage intégrée, un avertisseur thermique (THWn) qui alerte le système en cas de température de jonction excessive et une détection de courant homopolaire pour une efficacité améliorée à faible charge. Les commandes sont également compatibles avec une large gamme de contrôleurs PWM et prennent en charge la logique de modulation de largeur d'impulsion 3,3 V (SiC620A) ou 5 V (SiC620) à trois états.The SiC6xx incorporates an advanced MOSFET gate driver IC that features high current driving capability, adaptive dead-time control, an integrated bootstrap Schottky diode, a thermal warning (THWn) that alerts the system of excessive junction temperature and zero current detect to improve light load efficiency. The drivers are also compatible with a wide range of PWM controllers and support tri-state PWM, 3.3V (SiC620A) / 5V (SiC620) PWM logic.
SiC652 and SiC657 Integrated Power Stage Solutions
The SiC652 and SiC657 Integrated Power Stage Solutions come with power MOSFETs that are optimized for 19V input stage. These power stage solutions provide up to 2MHz high-frequency operation. The SiC652 and SiC657 solutions feature 5V PWM logic with tri-state and hold-off. These solutions are available in a thermally enhanced PowerPAK® MLP55-31L package. The SiC652 and SiC657 solutions support PS4 mode that reduces power consumption during the standby state of the system. The SiC652 power stage offers operating temperature monitoring, protection features, and warning flags that improve system monitoring and reliability.
Caractéristiques
- The SiC6xx incorporates an advanced MOSFET gate driver IC that features
- High current driving capability
- Adaptive dead-time control
- Integrated bootstrap Schottky diode
- Thermal warning (THWn) that alerts the system of excessive junction temperature
- Zero current detection to improve light load efficiency
- Thermally enhanced PowerPAK® MLP55-31L package
- Vishay's Gen IV MOSFET technology and a low-side MOSFET with an integrated Schottky diode
- Delivers up to 60A continuous current
- 95% peak efficiency
- High-frequency operation up to 2MHz
- Power MOSFETs optimized for 19V input stage
- 3.3/5V PWM logic with tri-state and hold-off
- Zero current detect control for light load efficiency improvement
- Low PWM propagation delay (<20ns)
- Thermal monitor flag
- Faster disable
- Under voltage lockout for VCIN
Applications
- Multi-phase VRDs for CPU, GPU, and memory
- Intel IMVP-8 VRPower delivery - VCORE, VGRAPHICS , VSYSTEM AGENT Skylake, and Kabylake platforms - VCCGI for Apollo Lake platforms
- Up to 24V rail input DC/DC VR modules
Typical Application Diagram
