Texas Instruments Contrôleur Flyback en mode courant UCC28750
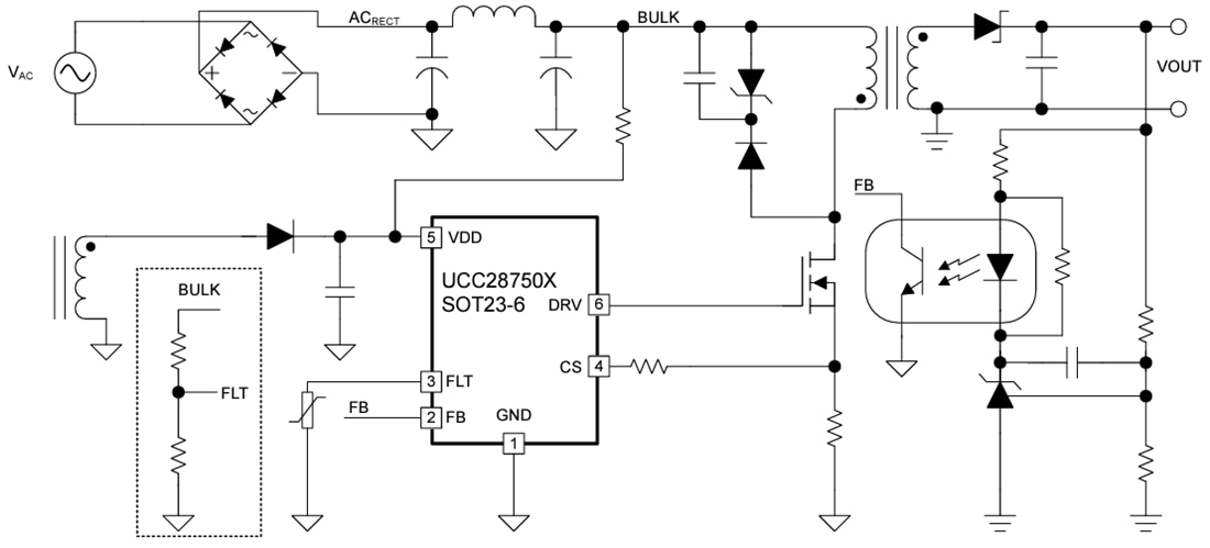
Le contrôleur Flyback en mode courant UCC28750 de Texas Instruments est un contrôleur PWM en mode courant hautement intégré, compatible avec la conduction continue, optimisé pour des applications de convertisseur Flyback hors ligne à haute performance, à faible consommation en veille et rentables, utilisant un optocoupleur. En cas de faible charge, le composant passe en mode de repli de fréquence et de rafale, ce qui améliore l'efficacité à faible charge. L'algorithme du mode rafale utilisé sur l'UCC28750 contrôle la fréquence de commutation minimale effective afin d'éviter tout bruit audible dans des conditions de faible charge. Le tramage de fréquence améliore les performances EMI et est actif dans les opérations normales de repli de fréquence et d'augmentation de puissance.L'UCC28750 de Texas Instruments offre des caractéristiques de protection qui permettent une conception de convertisseur robuste avec un minimum de composants externes. La protection contre la surpuissance (OPP) de sortie et la limite de surintensité cycle par cycle protègent la charge et les composants de l'étage de puissance contre les contraintes électriques. Les verrouillages de surtension et de sous-tension (OVLO et UVLO) empêchent la commutation en cas d'entrées indésirables. En fonction du modèle du disposif, la broche FLT fournit une détection et une protection contre les baisses de tension de ligne ou une protection externe contre les surchauffes et les surtensions. La broche FLT est également utilisée pour désactiver le dispositif par le biais d'une commande externe en mettant la broche à la terre, quel que soit le modèle du dispositif.
Caractéristiques
- Fonctionnement stable en mode de conduction continue (CCM) avec compensation interne de la pente
- Fonctionnement à fréquence fixe de 65 kHz ou 100 kHz
- Régulation côté secondaire (SSR) avec optocoupleur
- Repli de fréquence et mode rafale pour une meilleure efficacité à charge légère
- Tramage de fréquence pour de meilleures performances EMI
- Capacité grille-source/dissipateur de 300 mA/500 mA
- Démarrage progressif interne de 4 ms
- Caractéristiques de protection robustes
- Verrouillage en cas de surtension ou de sous-tension
- Protection contre la surpuissance (OPP) de sortie
- Protection contre les courts-circuits (OSC) de sortie
- Protection contre la surtension (OVP) de la sortie
- Limite de surintensité de crête cycle par cycle
- Protection externe contre la surchauffe et la surtension (OTP, OVP), et détection de baisses de tension sur la broche FLT
- Arrêt thermique interne
Applications
- Appareils
- Batterie et chargeur
- Petits appareils ménagers
- Gros appareils électroménagers
- Alimentation
- Bloc d'alimentation (PSU) pour serveur avec sortie 12 V
- Alimentation hors ligne isolée CA/CC
- Infrastructure de réseau
- Compteur électrique
- Onduleur de chaîne
- Micro-onduleur
Circuit d'application standard
