Texas Instruments Contrôleurs résonants LLC UCC25640x
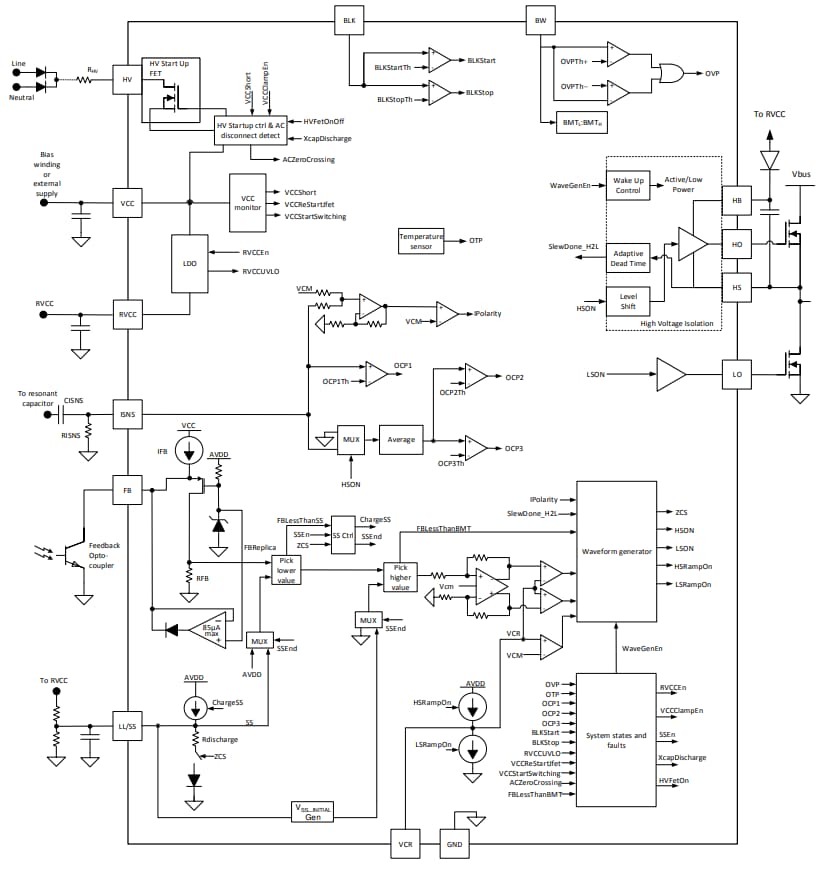
Les contrôleurs résonants LLC UCC25640x de Texas Instruments sont des contrôleurs LLC totalement équipés avec un pilote de grille à haute tension intégré. Ces contrôleurs sont conçus pour se coupler aux contrôleurs PFC pour fournir un système d'alimentation complet en utilisant un minimum de composants externes. Le système d'alimentation qui en résulte est conçu pour répondre aux exigences les plus strictes en matière d'alimentation en mode veille sans nécessiter de convertisseur de puissance séparé en mode veille. Les contrôleurs résonants LLC UCC25640x offrent un mode rafale très efficace avec des périodes d'activation et de désactivation progressives afin de minimiser le bruit audible en exploitation en mode veille. Ces contrôleurs UCC25640x utilisent un contrôle hybride pour offrir la meilleure réponse transitoire de ligne et de charge de leur catégorie. Les applications typiques comprennent les alimentations électriques SMPS, l'éclairage, les adaptateurs CA-CC, les projecteurs d'entreprise et de cinéma, les alimentations électriques médicales, les imprimantes multifonctions et les outils électriques.Les contrôleurs résonnants LLC UCC25640x de Texas Instruments comprennent diverses caractéristiques conçues pour contrôler et protéger l'exploitation de l'utilisateur. Ces contrôleurs peuvent être utilisés avec les contrôleurs PFC UCC28056 ou UCC28064A et le contrôleur redresseur synchrone UCC24624 pour offrir une solution d'alimentation électrique complète.
Caractéristiques
- Algorithme optimisé pour le mode faible puissance et le mode rafale
- Mode rafale avec périodes de récupération et de désactivation progressives
- Bruit audible minimisé sans charge et en veille
- Option utilisateur pour désactiver le mode rafale
- Exploitation faible puissance de l'opto-coupleur
- Les performances en matière d'efficacité dépassent les normes d'alimentation électrique externe DoE de niveau VI et CoC UE de niveau 2.
- Contrôle hystérétique hybride (HHC) :
- Meilleure réponse transitoire de sa catégorie
- Sortie rapide du mode rafale
- Contrôle adaptatif fiable des temps morts
- Pilote de grille à haute tension intégré avec une source de 0,6 A et une capacité de dissipation de 1,2 A
- Schéma d'évitement des régions capacitives fiables (ZCS)
- Surchauffe, surtension de sortie, protection de sous-tension d'entrée, trois niveaux de protection contre les surintensités
- Fonctionnalité de démarrage haute tension intégrée
- Fonction de décharge de condensateur x actif
Applications
- Alimentation SMPS pour TV
- Éclairage
- Adaptateur CA-CC
- Outils électriques
- Imprimante multifonction
- Alimentation électrique médicale
- Alimentation de PC
- Alimentation de console de jeu
- Projecteur d'entreprise et de cinéma
Schéma de principe
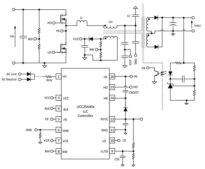
Schéma simplifié
Publié le: 2020-01-08
| Mis à jour le: 2024-05-01
