Texas Instruments Convertisseur Buck TPSM82903
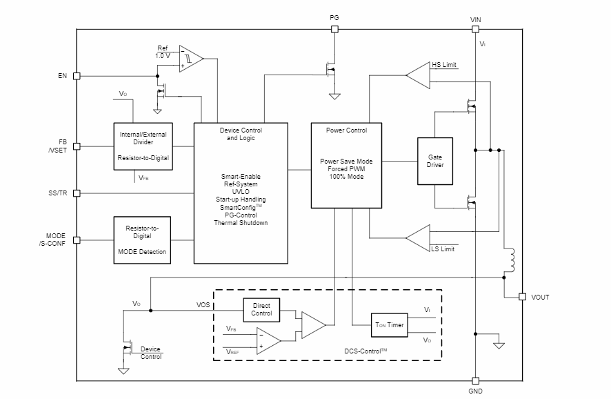
Le convertisseur Buck TPSM82903 de Texas Instruments offre une haute efficacité et une flexibilité dans un petit boîtier MicroSiP facile à utiliser. L'appareil fournit une fréquence de commutation sélectionnable de 2,5 MHz ou 1,0 MHz qui permet l'utilisation de petits composants et permet une réponse transitoire rapide. Le TPSM82903 prend en charge une précision VOUT élevée de ±1 % avec la topologie DCS-Control. La large plage de tension d'entrée 3 V à 17 V fournit une variété d'entrées nominales, comme les rails d'alimentation 12 V, les rails Li-Ion à une ou plusieurs cellules et les rails 5 V ou 3,3 V.Le convertisseur TPSM82903 de TI peut entrer automatiquement en mode d'économie d'énergie (si PFM/MLI automatique est sélectionné) à faible charge pour maintenir une haute efficacité. De plus, pour fournir une haute efficacité à de très petites charges, l'appareil a un faible courant de repos standard de 4 µA. L'amélioration automatique du rendement (AEE), si elle est activée, offre une haute efficacité sur VIN, VOUT et le courant de charge. Le composant comprend une entrée MODE/Smart-CONF pour régler le diviseur interne/externe, la fréquence de commutation, la décharge de tension de sortie et le mode d'économie d'énergie automatique ou le fonctionnement MLI forcé.
Le TPSM82903 est logé dans un petit boîtier MicroSiP à 11 broches mesurant 3,0 mm x 2,8 mm x 1,6 mm avec une inductance 1μH intégrée.
Caractéristiques
- Haute efficacité pour un cycle de service et une plage de charge étendus
- IQ de 4 µA standard
- RDS(ON) de 62 mΩ côté haut et 22 mΩ côté bas
- Boîtier MicroSiP™ 3 mm x 2,8 mm x 1,6 mm
- Courant de sortie continu jusqu'à 3 A
- Précision de la tension de rétroaction de ±0,9 % sur la plage de température (–40 °C à 125 °C)
- Options de tension de sortie configurables :
- Diviseur externe VFB de 0,6 V à 5,5 V
- Diviseur interne VSET avec 16 options entre 0,4 V et 5,5 V
- Topologie DCS-Control avec mode 100 %
- Aucun condensateur d'amorçage externe requis
- Flexibilité à travers la broche MODE/S-CONF
- Fréquence de commutation de 2,5 MHz ou 1,0 MHz
- Mode d'économie d'énergie MLI forcé ou automatique (PFM) avec option de changement de mode dynamique
- Amélioration automatique de l'efficacité (AEE)
- Arrêt/marche de la décharge de sortie
- Extrêmement flexible et facile à utiliser
- Brochage optimisé pour le routage à une couche unique
- Entrée d'activation précise
- Sortie de puissance suffisante (power-good)
- Démarrage progressif et suivi réglables
- Créez une conception personnalisée à l'aide du TPSM82903 avec WEBENCH® Power Designer
Applications
- Centre de données et informatique d'entreprise
- Réseau câblé
- Infrastructure sans fil
- Automatisation et contrôle d'usine
- Test et mesure
Schéma fonctionnel
