Texas Instruments Convertisseur Buck TPSM82902
Le convertisseur Buck TPSM82902 de Texas Instruments est un convertisseur CC-CC abaisseur synchrone très efficace, petit, facile à utiliser et flexible dans un boîtier MicroSiP. Le TPSM82902 offre une fréquence de commutation sélectionnable de 2,5 MHz ou 1,0 MHz, permettant l'utilisation de petits composants et une réponse transitoire rapide.Avec la topologie DCS-Control, le convertisseur Buck TPSM82902 de TI prend en charge une haute précision de VOUT de ±1 %. La large plage de tension d'entrée de l'appareil de 3 V à 17 V permet une variété d'entrées nominales, comme les rails d'alimentation 12 V, les Li-Ion à cellule simple ou multi-cellules et les rails 5 V ou 3,3 V. Le TPSM82902 passe automatiquement en mode d'économie d'énergie (si l'auto PFM/MLI est sélectionné) à des charges légères pour maintenir une haute efficacité. De plus, pour fournir une haute efficacité à de petites charges, l'appareil a un faible courant de repos typique de 4 µA. AEE, si elle est activée, fournit une haute efficacité sur VIN, VOUT et le courant de charge. Le TPSM82902 comprend une entrée MODE/Smart-CONF pour définir le diviseur interne/externe, la fréquence de commutation, la décharge de tension de sortie et le mode d'économie d'énergie automatique ou le fonctionnement MLI forcé.
Le TPSM82902 est logé dans un petit boîtier MicroSiP à 11 broches mesurant 3,0 mm x 2,8 mm x 1,6 mm avec une inductance 1μH intégrée.
Caractéristiques
- Haute efficacité pour un rapport cyclique et une plage de charge larges
- IQ standard de 4 µA
- RDS(ON) côté haut de 62 mΩ et côté bas de 22 mΩ
- Boîtier MicroSiP™ de 3 mm x 2,8 mm x 1,6 mm
- Courant de sortie continu jusqu'à 2 A
- Précision de la tension de rétroaction ±0,9 % sur la plage de la température (–40 °C à 125 °C)
- Options de tension de sortie configurables :
- Diviseur externe VFB de 0,6 V à 5,5 V
- Diviseur interne VSET avec 16 options entre 0,4 V et 5,5 V
- Topologie DCS-Control avec mode 100 %
- Créez une conception personnalisée à l'aide du TPSM82902 avec WEBENCH® Power Designer
- Flexibilité à travers la broche MODE/S-CONF
- Fréquence de commutation de 2,5 MHz ou 1,0 MHz
- Mode d'économie d'énergie MLI forcé ou automatique (PFM) avec option de changement de mode dynamique
- Amélioration automatique de l'efficacité (AEE)
- Arrêt/marche de la décharge de sortie
- Extrêmement flexible et facile à utiliser
- Brochage optimisé pour le routage à une couche unique
- Entrée d'activation précise
- Sortie de puissance suffisante (power-good)
- Démarrage progressif et suivi réglables
- Aucun condensateur d'amorçage externe requis
Applications
- Centre de données et informatique d'entreprise
- Réseau câblé
- Infrastructure sans fil
- Automatisation et contrôle d'usine
- Test et mesure
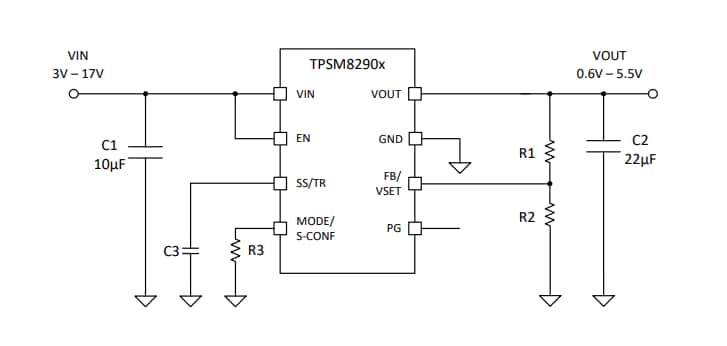
Schéma simplifié
Efficacité par rapport au courant de sortie
