Texas Instruments Module d'évaluation TPS92629Q1EVM
Le module d'évaluation TPS92629Q1EVM de Texas Instruments démontre les performances du pilote LED TPS92629-Q1. Le TPS92629-Q1 est un pilote LED monocanal avec un diagnostic LED complet et des rapports multi-défauts pour les applications d'éclairage automobile. Le TPS92629-Q1 de TI peut aider les concepteurs à relever le défi de la conception thermique dans les équipements d'éclairage automobile.Caractéristiques
- Détection de court-circuit LED vers GND, de court-circuit vers batterie, de circuit ouvert et récupération automatique
- Rapport multi-défauts à travers les différents niveaux de tension de court-circuit à GND, de court-circuit à la batterie, de circuit ouvert et de coupure thermique
- Masque défaut d'ouverture en mode à faible perte de niveau
- Graduation analogique et MLI
- Partage thermique avec résistances externes lorsque la tension d'alimentation est élevée
Applications
- Petit éclairage extérieur automobile comprenant un indicateur de détection de point mort, une poignée de portière et une entrée de chargement
- Éclairage intérieur automobile, notamment plafonnier et liseuse
- Éclairage arrière extérieur automobile, notamment feu arrière, feu stop à montage central en hauteur, marqueur latéral
- Applications de pilote de LED à usage général
Topologie
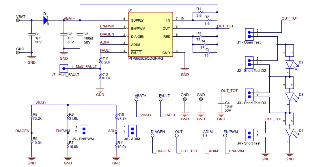
Schéma
Publié le: 2023-01-24
| Mis à jour le: 2025-03-10
