Texas Instruments Pilote LED monocanal TPS92629-Q1 à 40 V
Le pilote LED mono-canal 40 V TPS92629-Q1 de Texas Instruments intègre une conception unique de gestion thermique afin de réduire l'élévation de température du dispositif. Le TPS92629-Q1 est un pilote linéaire directement alimenté par batteries / piles automobiles avec de grandes variations de tension afin de fournir des charges de courant complètes jusqu'à 250 mA. Les résistances shunt externes sont exploitées pour partager le courant de sortie et dissiper la puissance hors du pilote. Les capacités de diagnostic complet du dispositif incluent la détection des circuits LED ouverts, des courts-circuits LED à la masse, des courts-circuits LED à la batterie et la protection contre la surchauffe du dispositif. La vitesse de balayage optimisée et très précise du contrôle analogique de la graduation prend en charge le pilotage hors-carte sur de longues lignes avec des performances CEM améliorées. Le TPS92629-Q1 de Texas Instruments élimine également les problèmes de scintillement et d'image rémanente. Différents niveaux de tension pourraient signaler plusieurs défauts via des PINS de défaillance pour les applications critiques en matière de sécurité.Caractéristiques
- Homologué AEC-Q100 pour les applications automobiles
- Classe de température 1 (-40 °C à 125 °C, TA)
- Large plage de tension d'entrée de 4,5 V à 40 V
- Partage thermique par une résistance shunt externe
- Faible courant de repos
- 10 uA avec EN faible en mode arrêt
- Faible courant d'alimentation en mode défaut
- Régulation de courant de haute précision monocanal
- Jusqu'à 250 mA de courant de canal de sortie
- Gradation analogique intégrée et contrôle de gradation à modulation de largeur d'impulsion (PWM)
- Précision de ±5 % en mode de gradation de modulation de largeur d'impulsion (PWM) sur toute la plage de température
- Précision de ±5% en mode de gradation analogique pour un courant maximum de 20%~100% sur toute la plage de température
- Précision de ±10 % en mode de gradation analogique pour un courant maximum de 10 %~20 % sur toute la plage de température
- Faible tension de décrochage
- Perte de charge maximum : 350 mV pour 150 mA
- Perte de charge maximum : 500 mV pour 250 mA
- Diagnostics et protection
- LED à circuit ouvert avec récupération automatique
- LED à court-circuit vers GND avec récupération automatique
- LED de court-circuit de batterie avec récupération automatique
- Activation de diagnostic avec seuil réglable pour une exploitation à faible perte de niveau
- Un système plus sûr avec une capacité de rapport de pannes multiples
- Coupure thermique
- Plage de température de jonction de fonctionnement de -40 °C à +150 °C
Applications
- Petit éclairage extérieur automobile : indicateur de détection d'angle mort, poignée de porte, prise de charge
- Éclairage intérieur automobile : une console en hauteur, liseuse
- Éclairage arrière extérieur automobile (lampe arrière, feu stop à montage central élevé, marqueur latéral)
- Application de pilote de LED à usage général
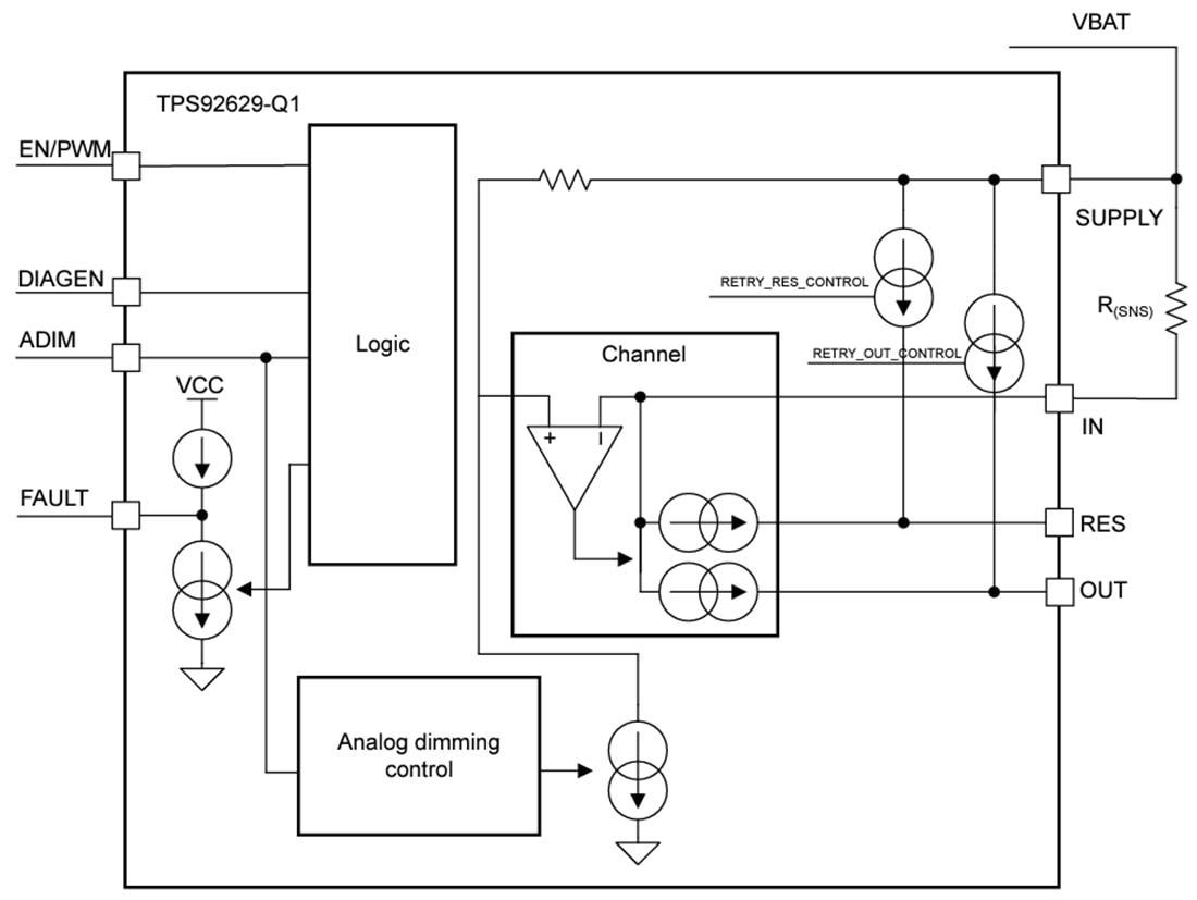
Schéma fonctionnel
Publié le: 2023-06-06
| Mis à jour le: 2025-03-10
