Texas Instruments Module d'évaluation TPS7H5020FLYEVM
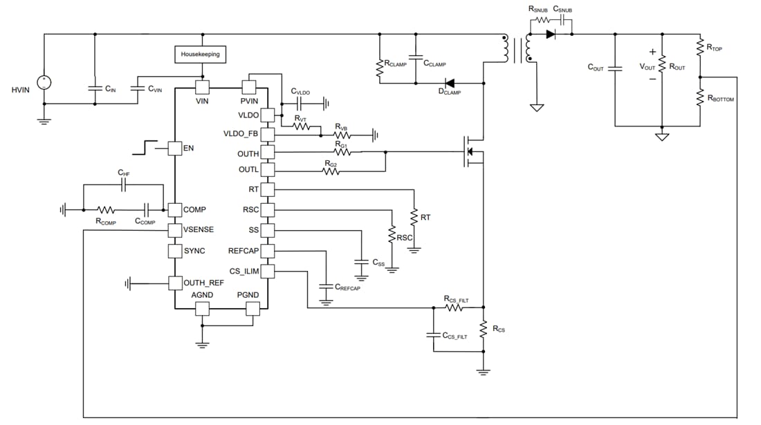
Le module d'évaluation TPS7H5020FLYEVM de Texas Instruments facilite une évaluation approfondie du contrôleur MLI TPS7H5020-SEP. Le TPS7H5020-SEP pilote l'élément de commutation d'un FET GaN dans une topologie de convertisseur Flyback. Le module d'évaluation TPS7H5020FLYEVM de TI offre la flexibilité nécessaire pour permettre le test de configurations personnalisées. Les empreintes des points d'essai et des composants supplémentaires sont fournies pour faciliter la configuration du dispositif et la validation des performances.Caractéristiques
- Plage de tension d'entrée de l'étage de puissance de 22 V à 36 V
- Entrée d'alimentation du contrôleur indépendante de 4,5 V à 14 V
- Courant de sortie maximal de 4 A
- Élément de commutation de FET GaN
- Tension de référence de 0,6 V ± 1 % sur la ligne, la température et le rayonnement
Schéma simplifié
Topologie
Publié le: 2025-09-14
| Mis à jour le: 2025-09-22
