Texas Instruments Module d'évaluation TPS7H5020EVM
Le module d'évaluation de TPS7H5020EVM de Texas Instruments est conçu pour démontrer rapidement et facilement le fonctionnement d'un seul dispositif de commande à MLI en mode courant TPS7H5020-SP avec un pilote intégré de porte et un FET au GaN en configuration boost. Le TPS7H502x est un dispositif de commande à MLI à extrémité unique, dont la résistance aux radiations est garantie et comportant un pilote de porte intégré opérationnel dans des conceptions de convertisseurs basées sur des semi-conducteurs de puissance au silicium et au nitrure de gallium (GaN).La carte TPS7H5020EVM de TI procure des empreintes que peuvent combler des composants et des points de test supplémentaires, permettant le test de configurations personnalisées et la validation des performances.
Caractéristiques
- Plage de tension d'entrée de 5 à 12 V
- 15 V en sortie de 1 A
- FET au GaN
- Fréquence de commutation 1 MHz
- référence de tension de 0,6 V ±1 % sur la température, sur le rayonnement et sur le réglage de charge et de ligne
- Compensation de pente réglable et démarrage progressif
- Connexion PVIN facultative sous VIN ou VLDO
Applications
- Alimentations électriques de satellites spatiaux
- Charge utile des communications
- Commande et traitement des données
- Charge utile d'imagerie optique
- Charge utile d'imagerie par radar
- Système d'alimentation électrique de satellites
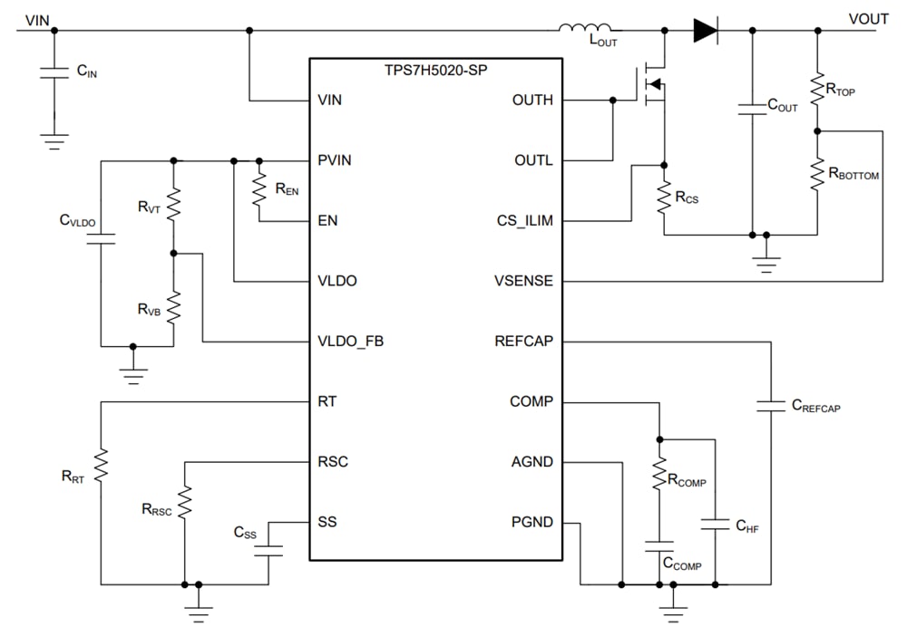
Schéma simplifié
Topologie
Publié le: 2025-05-30
| Mis à jour le: 2025-09-14
