Texas Instruments Module d'évaluation TPS61377EVM
Le module d'évaluation TPS61377EVM de Texas Instruments est conçu pour évaluer le TPS61377, un convertisseur élévateur synchrone haute tension qui offre un rendement élevé. Ce convertisseur TPS61377 a une large plage de tension d'entrée de 2,9 V à 23 V, et la tension de sortie couvre jusqu'à 25 V avec une capacité de courant de commutation de 6 A. Le module d'évaluation TPS61377EVM est conçu avec une tension d'entrée de 9 V à 16 V pour les applications de tension de sortie de 24 V. Ce module d'évaluation offre jusqu'à 96 % d'efficacité à 12 V VIN, 24 V VOUT et 1,5 A IOUT, et le module offre également 70 μA de courant de repos.Caractéristiques
- Évaluer un convertisseur élévateur synchrone TPS61377 haute tension
- Plage de tension d'entréede 9 V à 16 V
- Courant de sortie de 1,5 A (VIN > 9 V à VOUT = 24 V)
- Efficacité jusqu'à 96 % à VIN = 12 V à VOUT = 24 V et IOUT = 1,5 A
- Courant de repos standard de 70 μA
- Limite de courant crête programmable de 1,5 A à 6 A
- Mode PWM forcé et PFM automatique sélectionnable
- Protection contre les surtensions de sortie
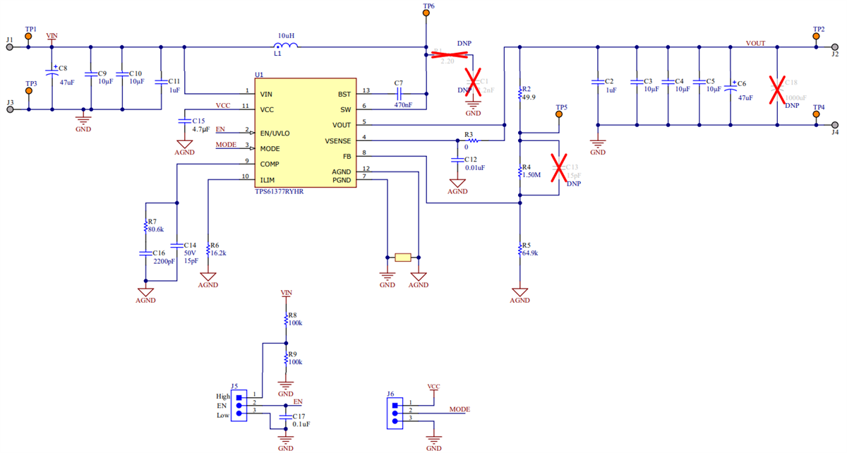
Schéma
Publié le: 2024-01-24
| Mis à jour le: 2024-01-31
