Texas Instruments Convertisseurs Boost synchrones TPS61377
Les convertisseurs élévateurs synchrones TPS61377 de Texas Instruments sont des convertisseurs élévateurs haute tension avec des limites de courant de crête programmables. Ces convertisseurs sont dotés d'un interrupteur d'alimentation côté bas de 50 mΩ et d'un commutateur redresseur côté haut de 40 mΩ pour fournir une solution à haut rendement et de petite taille. Les convertisseurs élévateurs TPS61377 fonctionnent sur une large plage de tension d'entrée de 2,9 V à 23 V et la tension de sortie couvre jusqu'à 25 V avec une capacité de courant de commutation de 6 A. Ces convertisseurs utilisent une topologie adaptative de contrôle du courant de crête à temps de coupure constant pour réguler la tension de sortie. Les convertisseurs Boost TPS61377 fonctionnent en mode modulation de largeur d'impulsion (MLI) dans des conditions de charge modérées à intenses. Ces convertisseurs comprennent deux modes de fonctionnement qui peuvent être sélectionnés via la broche mode à faible charge. Les deux modes de fonctionnement sont le mode de modulation de fréquence d'impulsion (PFM) pour améliorer l'efficacité des charges légères et le mode MLI forcé pour éviter le bruit audible et la faible fréquence de commutation. Les convertisseurs TPS61377 disposent également d'une fonction de démarrage progressif, d'une fonction de limite de courant de commutation de crête programmable, d'une protection contre les surtensions de sortie, d'une protection contre les surintensités cycle par cycle et d'une protection contre l'arrêt thermique. Ces convertisseurs élévateurs synchrones offrent une très petite taille de solution avec un boîtier VQFN HotRod™ Lite de 2,5 mm x 2 mm. Les applications typiques incluent la conversion de puissance 3,3 VIN, 5 VIN vers 12 VOUT, 24 VOUT, les systèmes électriques industriels et les appareils.Caractéristiques
- Large plage de tension d'entrée et de tension de sortie :
- Plage de tension d'entrée de 2,9 V à 23 V
- Plage de tension de sortie de 4,5 V à 25 V
- Limite de courant de crête programmable de 1,5 V à 6 A
- Fréquence de commutation
- TPS61377 650 kHz
- TPS613771 1,2 MHz
- Haute efficacité et capacité de puissance :
- Limite de courant de commutation de pointe de 6 A
- FET côté bas : 50 mΩ, FET côté haut : 40 mΩ
- Jusqu'à 95,3 % d'efficacité à VIN = 9 V, VOUT = 16 V et IOUT = 2 A
- Jusqu'à 96,0 % d'efficacité à VIN = 12 V, VOUT = 24 V et IOUT = 1,5 A
- Prolongez le temps de fonctionnement du système
- Courant de repos standard de 70 µA
- Courant d'arrêt maximum de 1,25 µA
- Mode PWM forcé et PFM automatique sélectionnable
- Caractéristiques de sécurité et de fonctionnement robuste :
- Protection contre les surtensions de sortie
- Protection contre les surintensités cycle par cycle
- Arrêt thermique
- Seuil EN/UVLO précis
- Compensation de boucle externe
- Boîtier VQFN HotRod™ Lite 2,5 mm x 2 mm
Applications
- Conversion de puissance 3,3 VIN, 5 VIN vers 12 VOUT, 24 VOUT
- Systèmes d’alimentation industriels
- Appareils
Schéma d'application standard
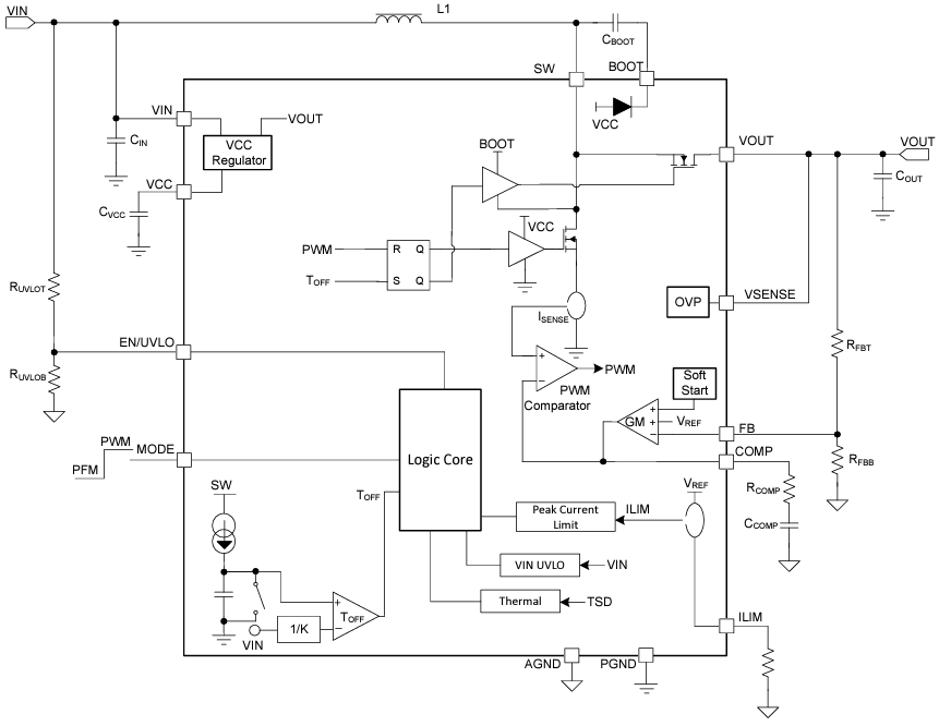
Schéma fonctionnel
Publié le: 2024-01-19
| Mis à jour le: 2024-01-24
