Texas Instruments Module d'évaluation TPS562242EVM
Le module d’évaluation TPS562242EVM de Texas Instruments est un circuit entièrement assemblé et testé conçu pour le convertisseur Buck TPS562242. Le TPS562242 est un convertisseur Buck synchrone 2 A simple et facile à utiliser logé dans un boîtier SOT563. Le module d’évaluation TPS562242EVM de TI dispose d’une entrée de fonctionnement 3 V à 16 V, d’une valeur nominale 12 V et fournit une sortie 1,05 V à 2 A. Le dispositif comprend des bornes d’injection de signal CA pour les mesures de boucle de rétroaction.Caractéristiques
- plage de tension d’entrée de 3 V à 16 V
- plage de tension de sortie de 0,6 V à 7 V
- Courant de sortie jusqu’à 2 A
- Mode ECO
- Réponse transitoire rapide
Topologie
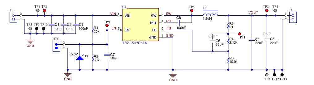
Schéma
Publié le: 2023-06-26
| Mis à jour le: 2023-08-21
