Texas Instruments Convertisseurs Buck synchrones 2 A TPS562242
Les convertisseurs Buck synchrones 2 A TPS562242 de Texas Instruments sont des convertisseurs Buck synchrones simples, faciles à utiliser, à haut rendement et à haute densité de puissance avec une tension d'entrée allant de 3 V à 17 V. Ces appareils prennent en charge le courant continu 2 A à des tensions de sortie comprises entre 0,8 V et 10 V.Le TPS562242 de Texas Instruments utilise le mode de contrôle D-CAP3 pour fournir une réponse transitoire rapide et prendre en charge les condensateurs de sortie à faible ESR sans compensation externe. L'appareil peut prendre en charge jusqu'à 94 % d'opérations de cycle de service. Le TPS562242 fonctionne en mode Eco, qui maintient une efficacité élevée lors d'un chargement léger. L'appareil intègre une protection complète via OVP, OCP, UVLO, OTP et UVP avec hoquet. L'appareil est disponible en boîtier SOT-563 de 1,6 mm × 1,6 mm. La température de jonction est spécifiée de –40 °C à +125 °C.
Caractéristiques
- Configuré pour une large gamme d'applications
- Plage de tension d'entrée de 3 V à 17 V
- Plage de tension de sortie de 0,8 V à 10 V
- Tension de référence de 0,8 V
- Précision de référence de ±1 % à 25 °C
- Précision de référence de ±1,5 % à –40 °C à 125 °C
- MOSFET intégrés de 55,0 mΩ et 24,3 mΩ
- Faible courant de repos de 100 µA
- Fréquence de commutation 1,4 MHz
- Fonctionnement à grand cycle de service de 94 % maximum
- Tension de seuil EN de précision
- Temps de démarrage progressif standard fixe de 1,6 ms
- Facilité d'utilisation et petite taille de solution
- Mode éco à charge légère
- Compatible broche-à-broche avec le TPS562202
- Mode de contrôle D-CAP3™
- Aide au démarrage avec sortie pré-polarisée
- Non-latch pour la protection OV, OT et UVLO
- Mode hoquet pour protection UV
- Protection OC cycle par cycle
- Boîtier SOT-563 de 1,6 mm × 1,6 mm
Applications
- Électroménager, magnétoscope
- TV, STB et DVR
- WLAN, point d'accès Wi-Fi®, modem (câble, DSL, GFAST), routeur pour petites entreprises
Ressources supplémentaires
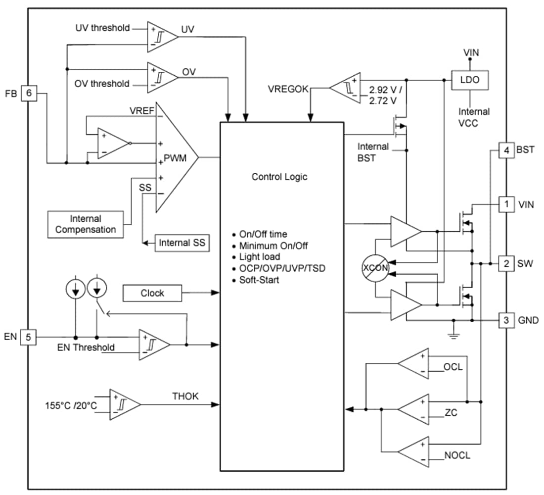
Schéma fonctionnel
Publié le: 2023-08-21
| Mis à jour le: 2023-08-24
