Texas Instruments Module d'évaluation TPS543B25TEVM
Le module d'évaluation TPS543B25TEVM de Texas Instruments est conçu pour fournir une configuration rapide pour évaluer le TPS543B25T, un convertisseur abaisseur SWIFT™ synchrone avec un boîtier thermiquement amélioré (TEP). Ce module d'évaluation comprend une conception avec le convertisseur abaisseur TPS543B25T et deux entretoises filetées M2x0.4. Le module d'évaluation TPS543B25TEVM comprend des composants externes discrets et deux trous filetés pour monter n'importe quel dissipateur thermique sur le dessus du convertisseur. Le TPS543B25TEVM utilise son boîtier de puce exposé avec n'importe quel dissipateur thermique monté pour minimiser la température de la puce, réduire le déclassement thermique et améliorer l'efficacité du système, en particulier dans les environnements à température ambiante élevée. Ce module d'évaluation est utilisé dans les équipements d'infrastructure de communication sans fil et filaire, les réseaux optiques et à fibre optique, les tests et mesures et les applications de soins médicaux.Caractéristiques
- Évaluez le périphérique TPS543B25T avec deux entretoises filetées M2x0.4
- Plage de tension d'entrée de 4 V à 18 V et tension nominale de 12 V
- Sortie 1 V sur 25 A
- Bornes à vis pour l'alimentation et la charge
- Circuit transitoire de charge
- Connecteur SMB pour mesurer la tension de sortie
- Cavalier et shunt pour activer l'appareil
- Composants externes discrets et deux trous filetés pour monter facilement n'importe quel dissipateur thermique
Applications
- Équipements d'infrastructure de communication sans fil et filaire
- Réseaux optiques et fibre
- Test et mesure
- Médical/santé
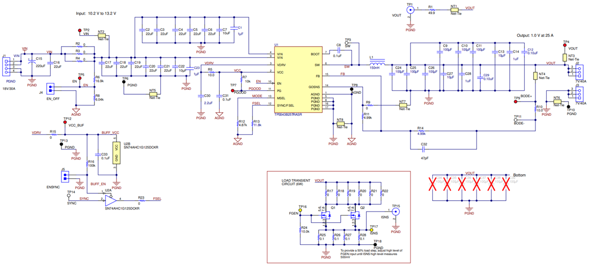
Schéma
Publié le: 2024-01-15
| Mis à jour le: 2024-09-25
