Texas Instruments Convertisseur Buck SWIFT synchrone TPS543A26T
Le convertisseur Buck SWIFT™ synchrone TPS543A26T de Texas Instruments utilise une architecture de contrôle en mode courant avancé (ACM) à fréquence fixe compensée en interne, qui, tout en fonctionnant en continu sous FCCM, génère des tensions de sortie de 0,5 V à 7 V. Le dispositif peut fournir un haut rendement tout en fonctionnant à une fréquence de commutation pouvant atteindre 2,2 MHz. Cette caractéristique fait de ce composant un excellent choix pour les conceptions nécessitant une petite taille. Le contrôleur de fréquence fixe peut être synchronisé avec une horloge externe à l’aide de la broche SYNC et fonctionne de 500 kHz à 2,2 MHz. Les caractéristiques supplémentaires comprennent des temps de démarrage progressif sélectionnables, une référence de tension de haute précision, une détection à distance à deux fils, un démarrage monotone dans des sorties pré-polarisées, un UVLO réglable via la broche EN, des limites de courant sélectionnables et une suite complète de protections contre les défaillances.Le TPS543A26T de Texas Instruments est disponible en petit boîtier WQFN-FCRLF HotRod™ de 2,5 mm × 4,5 mm.
Caractéristiques
- MOSFET intégrés de 6,5 mΩ et 2 mΩ
- Plage de tension d’entrée de 4 V à 18 V
- Contrôle de mode courant avancé (ACM) à fréquence fixe compensée en interne
- Plage de tension de sortie de 0,5 V à 7 V
- Amplificateur de télédétection (RSA) véritablement différentiel
- Trois options de rampe PWM sélectionnables pour optimiser les performances de la boucle de commande
- Cinq fréquences de commutation sélectionnables de 500 kHz, 750 kHz, 1 MHz, 1,5 MHz et 2,2 MHz
- Synchronisable à une horloge externe
- Précision de la référence de tension de 0,5 V, ±0,5 % sur l'ensemble de la plage de températures
- Durées de démarrage progressif sélectionnables de 1 ms, 2 ms, 4 ms et 8 ms
- Démarrage monotone vers des sorties pré-polarisées
- Limites de courant sélectionnables pour prendre en charge un fonctionnement de 16 A et 12 A
- Activation avec verrouillage de sous-tension d'entrée réglable
- Moniteur de sortie Power Good
- Protection contre la surtension de sortie, la sous-tension de sortie, la sous-tension d'entrée, la surintensité et la surchauffe
- Température de jonction de fonctionnement de -40 °C à +150 °C
- Boîtier WQFN-HR à 17 broches de 2,5 mm × 4,5 mm avec un pas de 0,5 mm
- Conversion sans plomb et conforme à la directive RoHS
- Brochage compatible avec les modèles de 25 A — TPS543B25, de 20 A — TPS543B22 et de 12 A — TPS543A22
Applications
- Équipement d'infrastructure de communications filaires et sans fil
- Réseaux optiques et fibres
- Test et mesure
- Médecine et santé
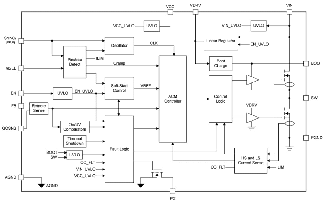
Schéma fonctionnel
Publié le: 2024-09-25
| Mis à jour le: 2024-10-04
