Texas Instruments Convertisseur Buck synchrone TPS543A26
Le convertisseur Buck synchrone TPS543A26 de Texas Instruments est un convertisseur SWIFT ™ de 16 A synchrone avec contrôle avancé du mode courant à compensation interne. Ce convertisseur fonctionne de la plage de tension d'entrée de 4 V à 18 V et de sortie de 0,5 V à 7 V. Le convertisseur TPS543A26 peut fournir un haut rendement tout en fonctionnant à une fréquence de commutation pouvant atteindre 2,2 MHz. Cela le rend optimal pour les conceptions nécessitant une solution de petite taille. Ce convertisseur Buck est renfermé dans un petit boîtiers HotRod ™ WQFN-FCRLF de 2,5 mm x 4,5 mm. Le convertisseur TPS543A26 est facile à utiliser et permet un faible nombre de composants externes avec une réponse transitoire de charge rapide. Ce convertisseur Buck est idéal pour les équipements d'infrastructure de communications filaires et sans fil, les réseaux optiques et de fibre optique, les tests et mesures et les secteurs médicaux et de la santé.Caractéristiques
- Contrôle du mode courant avancé (ACM) compensé en interne à fréquence fixe
- MOSFET intégrés 6,5 mΩ et 2 mΩ
- Plage de tension d'entrée de 4 V à 18 V
- Plage de tensions de sortie de 0,5 V à 7 V
- Amplificateur de télédétection (RSA) véritablement différentiel
- Trois options de rampe PWM sélectionnables pour optimiser les performances de la boucle de commande
- Cinq fréquences de commutation sélectionnables comme 500 kHz, 750 kHz, 1 MHz, 1,5 MHz et 2,2 MHz
- Synchronisable à une horloge externe
- Précision de référence de tension 0,5 V, ±0,5 % sur l'ensemble de la plage de température
- Les temps de démarrage progressif sélectionnables sont 1 ms, 2 ms, 4 ms et 8 ms
- Démarrage monotone vers des sorties pré-polarisées
- Limites de courant sélectionnables pour prendre en charge un fonctionnement de 16 A et 12 A
- Activation avec verrouillage de sous-tension d'entrée réglable
- Moniteur de sortie Power Good
- Protection contre les surtensions de sortie, les sous-tensions de sortie, les sous-tensions d'entrée, la surintensité et la surchauffe
- Température de fonctionnement de jonction de -40 °C à 150 °C
- Boîtier WQFN-HR à 17 broches de 2,5 mm x 4,5 mm avec un pas de 0,5 mm
- Sans plomb (conforme à la directive RoHS)
- Brochage compatible avec les convertisseurs TPS543B22 et TPS543A22
- Modèles PSpice et SIMPLIS disponibles
Applications
- Équipement d'infrastructure de communications filaires et sans fil
- Réseaux optiques et fibres
- Test et mesure
- Médecine et santé
Ressources supplémentaires
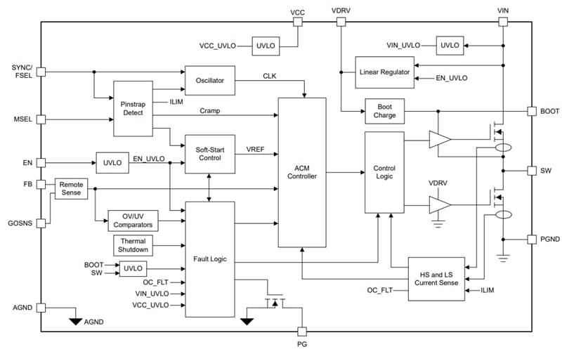
Schéma fonctionnel
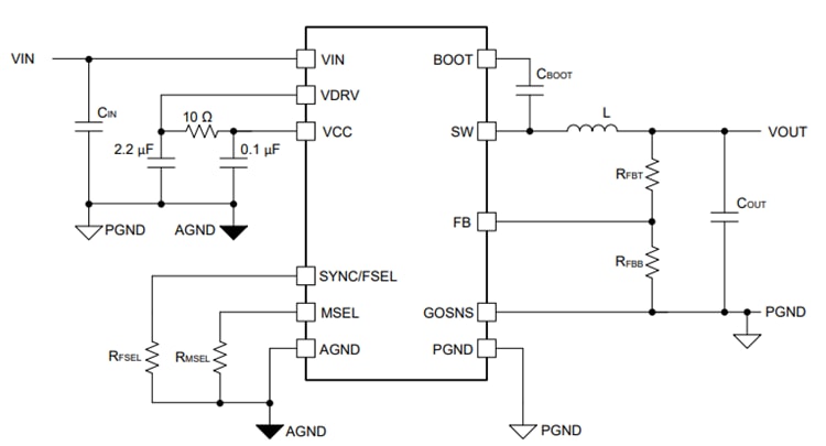
Schéma d'application
Graphique des performances
Publié le: 2023-02-16
| Mis à jour le: 2023-10-23
