Texas Instruments Convertisseur Buck synchrone TPS543B22
Le convertisseur Buck synchrone TPS543B22 de Texas Instruments est un convertisseur 18 V, 20 A à haut rendement utilisé dans une architecture de contrôle du mode courant avancé (ACM) à fréquence fixe compensé en interne. Ce convertisseur à fréquence fixe peut fonctionner sur une plage de fréquence de 500 kHz à 2,2 MHz et être synchronisé avec une horloge externe à l’aide de la broche SYNC. Le convertisseur TPS543B22 dispose d’une référence de tension de haute précision, d’une détection à distance à deux fils, de temps de démarrage progressif sélectionnables et d’un démarrage monotone en sorties pré-polarisées. Les caractéristiques supplémentaires comprennent des limites de courant sélectionnables, un UVLO réglable via la broche EN et une suite complète de protections contre les défaillances. Ce convertisseur est fourni dans un petit boîtier WQFN-FCRLF HotRod™ de 2,5 mm x 4,5 mm. Le convertisseur TPS543B22 est utilisé dans les équipements d’infrastructure de communications sans fil et filaires, les réseaux optiques et à fibre optique, les tests et mesures, et dans les secteurs médicaux et de la santé.Caractéristiques
- Contrôle du mode courant avancé (ACM) compensé en interne à fréquence fixe
- MOSFET intégrés 6,5 mΩ et 2 mΩ
- Plage de tension d'entrée de 4 V à 18 V
- Plage de tensions de sortie de 0,5 V à 7 V
- Amplificateur de télédétection (RSA) véritablement différentiel
- Trois options de rampe PWM sélectionnables pour optimiser les performances de la boucle de commande
- Cinq fréquences de commutation sélectionnables : 500 kHz, 750 kHz, 1 MHz, 1,5 MHz et 2,2 MHz
- Synchronisable à une horloge externe
- Précision de la référence de tension de 0,5 V, ±0,5 % sur l'ensemble de la plage de températures
- Les temps de démarrage progressif sélectionnables sont 1 ms, 2 ms, 4 ms et 8 ms
- Démarrage monotone vers des sorties pré-polarisées
- Limites de courant sélectionnables pour prendre en charge un fonctionnement de 20 A et 16 A
- Activation avec verrouillage de sous-tension d'entrée réglable
- Moniteur de sortie Power Good
- Protection contre la surtension de sortie, la sous-tension de sortie, la sous-tension d'entrée, la surintensité et la surchauffe
- Température de fonctionnement de jonction de -40 °C à 150 °C
- Boîtier WQFN-HR à 17 broches de 2,5 mm x 4,5 mm avec un pas de 0,5 mm
- Sans plomb (conforme à la directive RoHS)
- Brochage compatible avec les convertisseurs TPS543A26 et TPS543A22
- Modèles PSpice et SIMPLIS disponibles
Applications
- Équipement d'infrastructure de communications filaires et sans fil
- Réseaux optiques et fibres
- Test et mesure
- Médecine et santé
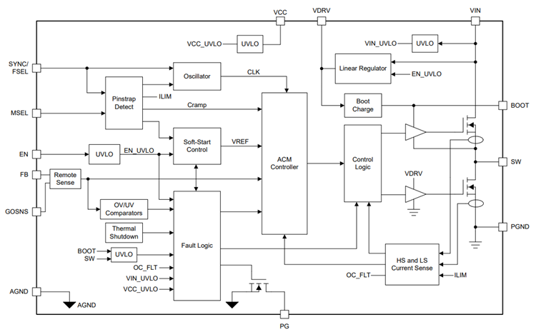
Schéma fonctionnel
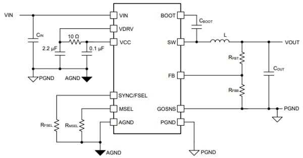
Schéma du circuit d’application
Publié le: 2023-02-17
| Mis à jour le: 2024-09-25
