Texas Instruments Pilote intelligent côté haut TPS4810-Q1
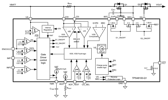
Le pilote intelligent côté haut TPS4810-Q1 de Texas Instruments est un dispositif de 100 V et faible IQ compatible au niveau des broches avec le pilote TPS1210-Q1. Ce pilote TPS4810-Q1 est idéal pour les conceptions de systèmes de 12 V, 24 V et 48 V. Le pilote TPS4810-Q1 peut résister et protéger les charges des tensions d'alimentation négatives jusqu'à -65 V. Ce pilote comprend deux commandes de grilles puissantes de 2 A (source et dissipateur) avec des entrées de contrôle séparées (INP1, INP2) pour actionner des MOSFET dos à dos dans une configuration de source commune. Le pilote TPS4810-Q1 est homologué AEC-Q100 pour les applications automobiles.Le pilote TPS4810-Q1 indique un défaut sur la sortie de drain ouvert pendant les conditions de court-circuit, de sous-tension de la pompe de charge et de sous-tension d'entrée. Ce pilote offre une protection contre les courts-circuits configurable utilisant des broches ISCP et TMR pour ajuster le seuil et le temps de réponse. Le pilote TPS4810-Q1 est disponible dans un boîtier VSSOP à 19 broches (5,1 mm x 3 mm). Ce pilote est utilisé dans des applications telles que les outils électriques sans fil, les convertisseurs CC-CC, les boîtes de distribution d'énergie automobile et les systèmes de gestion de batterie Li-ion 48 V automobile.
Caractéristiques
- Qualification AEC-Q100 pour les applications automobiles
- Niveau 1 de température de dispositif de -40 °C à 125 °C,plage de température de fonctionnement ambiante
- Compatible broches à broches avec le pilote TPS1210-Q1
- Pompe de charge intégrée de 11 V avec une capacité de 345 µA
- Plage de tension d'entrée de 3,5 V à 95 V (100 V maximum absolu)
- Protection de l'entrée inversée jusqu'à -65 V
- Faible courant de repos, 35 µA en exploitation
- Courant d'arrêt de 1,5 µA (EN/UVLO = faible)
- Indication de défaut (FLT) en cas de défaut de court-circuit, de sous-tension de la pompe de charge, de sous-tension d'entrée et de diagnostic du comparateur de court-circuit (SCP_TEST)
- Deux commandes de grilles puissantes (source et dissipateur 2 A) pour la commande de MOSFET en configuration dos à dos avec des entrées de contrôle séparées (INP1 et INP2)
- Protection contre les courts-circuits ajustable (ISCP) à l'aide d'une résistance externe Rsense ou de la détection de la tension VDS du MOSFET avec un retard ajustable (TMR)
- Configuration de la détection de courant côté haut ou côté bas (CS_SEL)
- Verrouillage de sous-tension d'entrée ajustable (UVLO)
Applications
- Outils électriques sans fil
- Convertisseurs CC-CC
- Boîtes de distribution d'énergie automobile
- Systèmes de gestion de batterie Li-ion 48 V automobile
Schéma fonctionnel
Circuit d'application avec alimentation externe vers BST
Publié le: 2025-01-16
| Mis à jour le: 2025-03-09
