Texas Instruments Pilote intelligent côté haut TPS1210-Q1
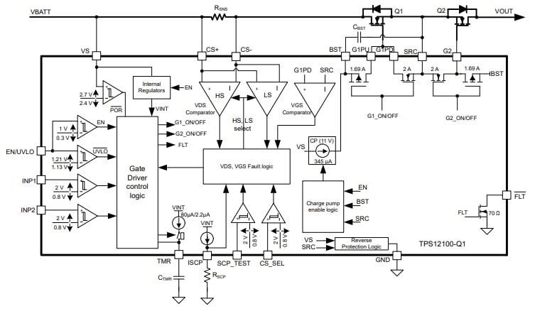
Le pilote intelligent de côté haut TPS1210-Q1 de Texas Instruments est un pilote de MOSFET adossé de 45 V, à faible IQ, avec une plage de tension de fonctionnement de 3,5 à 40 V. Ce pilote est conçu pour résister et pour protéger les charges des tensions d'alimentation négatives jusqu'à -40 V. Le pilote TPS1210-Q1 comprend deux commandes de portes puissantes (2 A) avec des entrées séparées de commande (INP1 et INP2) pour piloter des MOSFET adossés selon une configuration de source commune. Ce pilote est disponible en boîtier VSSOP à 19 broches (5,1 mm x 3 mm). Ce pilote TPS1210-Q1 est qualifié AEC-Q100 pour des applications automobiles.Le pilote TPS1210-Q1 comporte une pompe de charge intégrée de 11 V, une configuration de détection de courant côté haut ou bas et un courant d'arrêt de 1,5 μA (EN/UVLO = Bas). Ce pilote offre un verrouillage réglable de sous-tension (UVLO) d'entrée et des fonctions réglables de protection contre les courts-circuits. Ce pilote TPS1210-Q1 est utilisé dans des applications telles que des convertisseurs CC-CC et des systèmes BMS automobiles de 12 V.
Caractéristiques
- Qualification automobile AEC-Q100 pour applications automobiles :
- classe De températures de dispositif 1 : plage de température ambiante de fonctionnement de -40 à 125 °C
- Plage de tension d'entrée de 3,5 à 40 V (45 V maximum absolu)
- Pompe de charge intégrée de 11 V
- Faible courant de repos, 35 µA en opération
- Courant d'arrêt de 1,5 µA (EN/UVLO = Bas)
- Deux commandes de portes puissantes (2 A source/dissipateur) pour commande de MOSFET adossé, avec entrées séparées de commande (INP1 et INP2)
- Protection réglable contre les courts-circuits (ISCP) par détection externe par Rsense ou par VDS de MOSFET, avec retard réglable (TMR)
- Verrouillage de sous-tension d'entrée (UVLO) réglable
- Configuration de détection de courant, côté haut ou bas (CS_SEL)
- Indication d'anomalie (FLT) lors d'anomalie de stande court-circuit, pompe de charge sous tension, sous-tension d'entrée et diagnostic de comparateur de courts-circuits (SCP_TEST)
Applications
- BMS automobile de 12 V
- Convertisseurs CC-CC
Schéma fonctionnel
Circuit d'application avec alimentation externe de BST
Publié le: 2025-01-15
| Mis à jour le: 2025-03-09
