Texas Instruments Commutateurs de charge TPS22992x
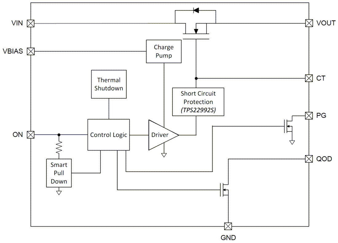
Les commutateurs de charge TPS22992x de Texas Instruments sont des commutateurs de charge monocanal avec un MOSFET de puissance de 8,7 mΩ conçu pour maximiser la densité de puissance dans les applications jusqu'à 5,5 V et 6 A. Le temps de montée configurable fournit de la flexibilité pour le séquençage de puissance et minimise le courant d'appel pour les charges à haute capacité.Le commutateur est contrôlé par une broche d'activation (ON), qui peut s'interfacer directement avec les signaux GPIO basse tension (VIH = 0,8 V). Le composant TPS22992x dispose d'une broche QOD en option pour une décharge de sortie rapide lorsque le commutateur est éteint et le temps de descente (tFALL) de la sortie peut être ajusté à travers une résistance externe. Un signal de bonne alimentation (PG) sur le composant indique quand le MOSFET principal est complètement activé, et celui-ci peut être utiliser pour activer une charge en aval.
Les deux composants TPS22992x disposent d'un arrêt thermique pour assurer une protection dans les environnements à haute température. Le composant TPS22992S intègre également une protection contre les surintensités, empêchant les dommages au composant si la sortie est court-circuitée à la terre pendant le fonctionnement ou le démarrage.
Le TPS22992 de Texas Instruments est disponible en boîtier WQFN à 8 broches de 1,25 mm × 1,25 mm et pas de 0,4 mm pour les applications de petit format. Le composant TPS22992S est disponible en boîtier WQFN à 8 broches de 1,5 mm × 1,25 mm et pas de 0,5 mm lorsqu'un pas de broche plus large est nécessaire. Les deux composants fonctionnent sur la plage de température à l'air libre de -40 °C à +125 ºC.
Caractéristiques
- Plage de tension de fonctionnement en entrée (VIN)
- TPS22992 - 0,1 V à 5,5 V
- TPS22992S - 1 V à 5,5 V
- Alimentation de tension de polarisation (VBIAS) de 1,5 V à 5,5 V
- Courant continu maximal de 6 A
- Résistance à l'état passant (RON) de 8,7 mΩ (std)
- Commande de vitesse de balayage réglable
- Décharge de sortie rapide réglable (QOD)
- Signal de bonne alimentation à drain ouvert (PG)
- Faible consommation électrique
- État passant (IQ) : 10 µA (std) pour TPS22992
- État passant (IQ) : 30 µA (std) pour TPS22992S
- État bloqué (ISD) : 0,1 µA (std)
- Protection contre les courts-circuits (TPS22992S uniquement)
- Arrêt thermique
- Abaisseur de broche intelligent à l'état passant (RPD,ON)
- 25 nA (std) ON ≥ VIH (ION)
- 500 kΩ (std) ON ≤ VIL (RPD,ON)
Applications
- Stockage de données
- Ordinateurs de bureau et portables
- Ordinateur industriel
- Module optique
Schéma fonctionnel
