Texas Instruments Module d'évaluation TPS22992EVM
Le module d'évaluation TPS22992EVM de Texas Instruments est conçu pour évaluer le commutateur de charge 10 mΩ TPS22992 avec un temps de montée réglable et une décharge de sortie rapide réglable. Ce module est une carte de circuit imprimé à deux couches qui contient le dispositif commutateur de charge TPS22992. Le module TPS22992EVM fonctionne à un courant de commutation continu maximal de 6 A et une faible résistance à l'état passant (RON) de 8,7 mΩ (standard).Caractéristiques
- Plage de tension VBIAS : 1,5 V à 5 V
- Plage de tension d'entrée VIN : 0,1 V à 5 V
- Fonctionnement avec un courant de commutation continu de 6 A maximum
- Faible résistance à l'état passant (RON) : 8,7 mΩ (standard)
- Vitesse de balayage et décharge de sortie réglables
- Arrêt thermique
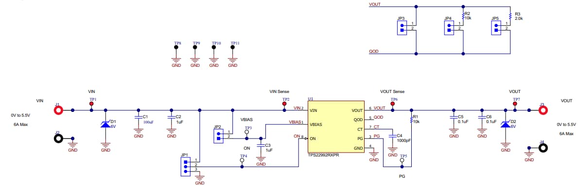
Schéma TPS22992EVM
Ressources supplémentaires
Publié le: 2022-04-26
| Mis à jour le: 2022-05-27
