Texas Instruments Module d’alimentation Buck TLVM13640 4 A
Le module d’alimentation Buck TLVM13640 4 A de Texas Instruments est une solution CC-CC 36 V et 4 A hautement intégrée qui combine des MOSFET de puissance, un inducteur blindé et des composants passifs dans un boîtier QFN HotRod™ amélioré. Le module comporte des broches VIN et VOUT situées aux coins du boîtier, pour un placement optimisé des condensateurs d’entrée et de sortie. Quatre pastilles thermiques plus grandes sous le module permettent un agencement simple et une manipulation facile dans la fabrication.Avec une tension de sortie de 1 V à 6 V, le TLVM13640 de Texas Instruments est conçu pour mettre en œuvre rapidement et facilement une conception à faible EMI dans un encombrement réduit sur la carte de circuit imprimé. La solution totale nécessite seulement quatre composants externes et élimine la sélection des composants magnétiques et de compensation du processus de conception.
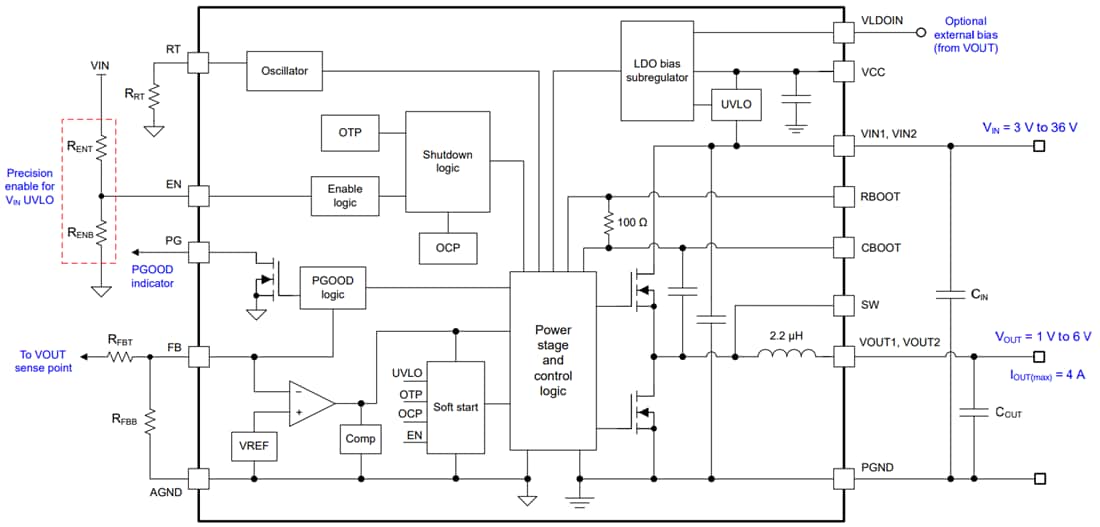
Bien qu’il soit conçu pour sa petite taille et sa simplicité dans les applications à espace restreint, le module TLVM13640 offre de nombreuses caractéristiques pour de solides performances. Ces caractéristiques comprennent une activation de précision avec hystérésis, pour un UVLO de tension d’entrée réglable, une vitesse de balayage du nœud de commutation programmable par résistance pour de meilleures EMI, une VCC intégrée, un amorçage et des condensateurs d’entrée permettant une fiabilité accrue et une densité supérieure. Ces composants disposent également d’une fréquence de commutation constante sur l’ensemble de la plage de courant de charge, d’une capacité de tension de sortie négative et d’un indicateur PGOOD pour le séquençage, la protection contre les défaillances et la surveillance de la tension de sortie.
Caractéristiques
- Module de puissance CC-CC Buck synchrone polyvalent
- MOSFET, inducteur et contrôleur intégrés
- Large plage de tension d'entrée de 3 V à 36 V
- Une tension de sortie réglable de 1 V à 6 V avec une précision de point de consigne de 1 % sur la température
- Boîtier surmoulé de 5,0 mm × 5,5 mm × 4 mm
- Plage de température de jonction de -40 °C à 125 °C
- Fréquence réglable de 200 kHz à 2,2 MHz
- Capacité de tension de sortie négative
- Rendement ultra-élevé sur l'ensemble de la plage de charge
- Rendement maximal supérieur à 95 %
- Option de polarisation externe pour une efficacité améliorée
- Courant de repos d'arrêt de 0,6 µA (standard)
- Tension de décrochage standard de 0,5 V à une charge de 4 A
- Signatures EMI ultra-faibles conduites et rayonnées
- Boîtier à faible bruit avec deux voies d'entrée et condensateurs intégrés réduisant la sonnerie de commutation
- Vitesse de balayage du nœud à commutateur réglable par résistance
- Mode de fonctionnement FPWM à fréquence constante
- Satisfait les émissions CISPR 11 et 32 classe B
- Convient aux alimentations électriques évolutives
- Brochage compatible avec le TLVM13660 (36 V, 6 A)
- Caractéristiques de protection intrinsèques pour une conception robuste
- Une entrée d’activation de précision et un indicateur PGOOD à drain ouvert pour le séquençage, la commande et l'UVLO de VIN
- Protection contre les surintensités et l’arrêt thermique
Applications
- Test et mesure, aérospatiale et défense
- Automatisation et commande d'usine
- Alimentations Buck et Buck-Boost inverses
Schéma fonctionnel
