Texas Instruments Amplificateur entièrement différentiel THS2630
L'amplificateur entièrement différentiel THS2630 de Texas Instruments est fabriqué à l'aide du processus bipolaire complémentaire haute tension de pointe de Texas Instruments. Le THS2630 utilise un véritable chemin de signal entièrement différentiel de l'entrée à la sortie, avec une capacité d'alimentation élevée allant jusqu'à ±17,5 V. Cette conception permet une excellente réjection du bruit en mode commun (95 dB à 800 kHz) et une distorsion harmonique totale (-108 dBc à 2 VPP, 250 kHz). La large plage d'alimentation permet aux chaînes de signaux différentiels à haute tension de bénéficier de la plage dynamique et de la marge de manœuvre améliorées sans avoir à ajouter des amplificateurs séparés pour chaque polarité du signal différentiel. Le THS2630 de Texas Instruments est caractérisé pour fonctionner dans une large gamme de températures allant de -40 °C à +85 °C.Caractéristiques
- Haute performance
- Largeur de bande 187 MHz (VCC = ±15 V, G = 1V/V)
- Vitesse de balayage 75 V/µs
- Produit gain-bande passante 245 MHz
- -108 dBc THD à 2 VPP, distorsion 250 kHz
- Bruit de tension
- Angle de bruit de tension 1/f 85 Hz
- Bruit référencé à l'entrée 1,1 nV/√Hz
- Plage de fonctionnement d'alimentation unique de 5 V à 35 V
- Courant de repos (arrêt) de 770 µA (THS2630S)
Applications
- Conversion asymétrique vers différentiel
- Pilote ADC différentiel
- Différentiel anti-repliement
- Émetteur et récepteur différentiels
- Redresseur de niveau de sortie
- Échographie médicale
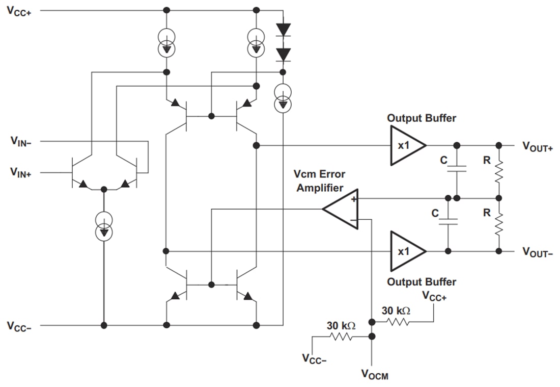
Schéma fonctionnel
Publié le: 2024-06-25
| Mis à jour le: 2024-06-28
