Texas Instruments Module d'évaluation DEM-FDA-DGK-EVM
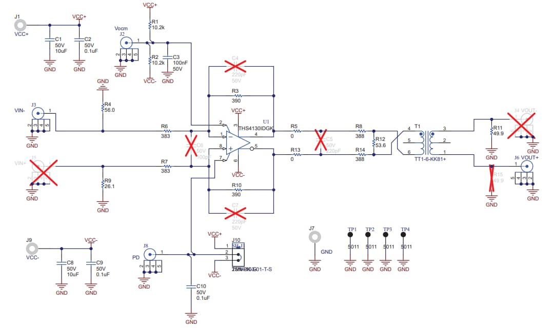
Le module d'évaluation DEM-FDA-DGK-EVM de Texas Instruments est conçu avec des caractéristiques de performance à haut débit et des amplificateurs entièrement différentiels (FDA) avec une fonctionnalité de commande en mode commun (Vocm) de sortie et de mise hors tension (PD). Ce module est un module d'évaluation vide pour FDA dans le boîtier DGK (HVSSOP). Le module DEM-FDA-DGK-EVM est configuré pour une entrée asymétrique et une sortie asymétrique lorsqu'il est alimenté conformément au schéma et peut s'adapter à un comportement différentiel totale avec une configuration adéquate. Le module est également conçu pour permettre des tests de laboratoire rapides et efficaces des FDA haut débit utilisant des connecteurs SMA 50 Ω à utiliser avec les équipements de laboratoire.Le transformateur de sortie permet une sortie asymétrique pour une interface facile avec les équipements de test et il existe des connecteurs SMA externes pour le contrôle du mode commun de sortie et de la mise hors tension. Des options supplémentaires sur les traces d'entrée avant les résistances de terminaison et les extensions des pastilles de transformateur permettent un couplage CA optionnel.
Caractéristiques
- Configuration à alimentation divisée ou unique
- Réseau de retour et de gain configurable avec condensateurs de compensation optionnels
- Prend en charge les entrées asymétriques ou différentielles
- Conçu pour une connexion facile aux équipements de laboratoire d'impédance d'entrée et de sortie 50 Ω standard
- Les entrées, sorties et signaux de contrôle comprennent tous des connecteurs SMA pour un fonctionnement à haut débit
Schéma et disposition à l'aide du THS4130
Publié le: 2022-04-12
| Mis à jour le: 2024-06-25
