Texas Instruments Émetteur-récepteur FD CAN automobile TCAN844-Q1
L’émetteur-récepteur CAN FD automobile TCAN844-Q1 de Texas Instruments est un émetteur-récepteur FD de contrôleur de zone (CAN) haut débit protégé contre les pannes et hautes performances conçu pour des applications industrielles et automobiles. Cet émetteur-récepteur est conforme à la norme de couche physique CAN haut débit ISO 11898-2:2024 et prend en charge les protocoles de communication CAN classique et FD CAN, avec des débits de données allant jusqu’à 5 Mbit/s. L’émetteur-récepteur TCAN844-Q1 prend en charge des plages de tension d’E/S de 2,9 V à 5,25 V, ce qui le rend compatible avec une large gamme de microcontrôleurs. Cet émetteur-récepteur comporte une protection contre les défaillances de bus de ±40 V et une protection DES de ±12 kV. Le dispositif TCAN844-Q1 est conforme à la norme AEC-Q100 pour les applications automobiles. Les applications typiques comprennent les modules de contrôle de la carrosserie, la passerelle automobile, le système d'aide à la conduite (ADAS) et l'infodivertissement.L’émetteur-récepteur TCAN844-Q1 fonctionne à la fois en mode normal et en mode veille à faible puissance, avec possibilité de réveil à distance via le bus CAN. Les fonctions de protection comprennent l’arrêt thermique (TSD), le temps mort dominant TXD (DTO), la détection de sous-tension d’alimentation et la protection contre les défauts de bus de ±40 V. Ce dispositif est disponible dans des options de boîtier compactes SOIC-8, VSON-8 et SOT-23.
Caractéristiques
- Homologué AEC-Q100 pour les applications automobiles :
- ±12 kV pour broches CANH et CANL selon la protection DES du modèle du corps humain (HBM) AEC Q100-002
- ±500 V conformément à la protection DES du dodèle de dispositif chargé (CDM) AEC Q100-011
- Décharge par contact CEI 61000-4-2 de ±8 KV (sans alimentation)
- Compatible avec couche physique ISO 11898-2:2024 standard
- Compatible avec la sécurité fonctionnelle :
- Documentation disponible pour aider à la conception de systèmes de sécurité fonctionnels
- Prise en charge des performances CAN classiques et CAN FD optimisées à 2 Mbit/s et 5 Mbit/s
- Délais de propagation courts et symétriques pour une marge de synchronisation améliorée
- La plage de tension d’E/S du TCAN844V-Q1 prend en charge de 2,9 V à 5,25 V
- Prend en charge des applications de batterie de 12 V
- Tension d’entrée du récepteur en mode commun de ±12 V
- Fonctionnalités de protection :
- Protection contre les défaillances de bus de ±40 V
- Protection contre les sous-tensions
- Temps mort dominant TXD (DTO)
- Débits de données jusqu’à 9,2 kbit/s
- Protection contre l’arrêt thermique (TSD)
- Modes de fonctionnement :
- Mode normal
- Mode veille à faible puissance prenant en charge la demande de réveil à distance
- Comportement optimisé en désactivation :
- Les bus et les broches logiques ont une impédance élevée (pas de charge sur le bus d’exploitation ou l’application)
- Connexion à chaud possible : exploitation sans perturbation à la mise sous tension/hors tension sur un bus LIN et une sortie RXD
- Boîtier SOIC à 8 broches, boîtier SOT-23 à petite empreinte et boîtier VSON-8 sans plomb avec capacité d’inspection optique automatisée (AOI) améliorée
Applications
- Automobile et transport :
- Modules de contrôle de la carrosserie
- Passerelle automobile
- Système d'aide à la conduite automobile (ADAS)
- Infodivertissement
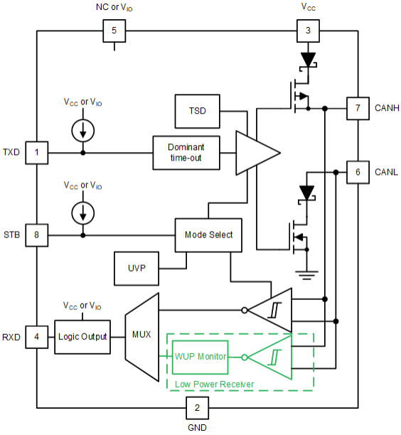
Schéma fonctionnel
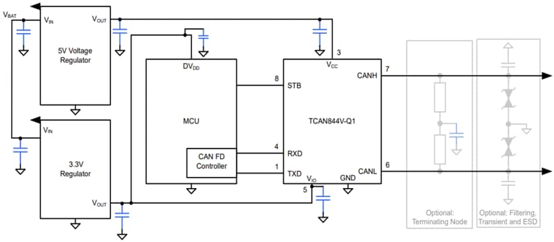
Diagramme d’application standard
Graphique des caractéristiques standards
Schéma simplifié
Publié le: 2025-11-04
| Mis à jour le: 2026-02-03
