Texas Instruments Émetteurs-récepteurs FD CAN pour l'automobile TCAN843-Q1
Les Émetteurs-récepteurs CAN FD automobiles TCAN843-Q1 de Texas Instruments sont des dispositifs de Réseaux de zones de contrôleurs (CAN) à haute vitesse qui répondent aux exigences de couche physique de la norme ISO 11898-2:2024. Ces émetteur-récepteur réduisent le courant de batterie de système en utilisant la sortie INH pour activer sélectivement des alimentations électriques requises du système. Le dispositif TCAN843-Q1 prend en charge des débits de données CAN classiques et CAN FD jusqu'à 5 mégabits par seconde (Mo/s). Ce dispositif fonctionne en modes normal, silencieux, veille et veille de faible consommation. La broche VIN d’émetteur-récepteur TCAN843-Q1 est connectée à l’E/S de microcontrôleur et prend en charge une plage de tension d'alimentation de 3,3 à 5,5 V. Ce dispositif TCAN843-Q1 est homologué AEC-Q100 pour des applications automobiles. L'émetteur-récepteur TCAN843-Q1s'avère idéal pour des passerelles d'éclairage, automobiles, pour des systèmes d'aide à la conduite automobile (ADAS), pour des clusters, pour des systèmes hybrides, de transmission, pour des vélos électriques et pour du transport industriel.Les fonctions de protection d'émetteur-récepteur TCAN843-Q1 comprennent l'arrêt thermique (TSD), le temps mort dominant de TXD (DTO de TXD), la prise en charge de décharge de charge sur VSUP, la protection contre les sous-tensions et la protection contre les anomalies de bus CAN de ±40 V. Cet émetteur-récepteur existe en boîtiers à 14 broches avec broches (SOT et SOIC) et sans broche (VSON), avec des flancs mouillables pour une capacité améliorée d'Inspection optique automatisée (AOI).
Caractéristiques
- Homologué AEC-Q100 pour les applications automobiles
- Compatible avec la sécurité fonctionnelle
- Documentation disponible pour aider à la conception de systèmes de sécurité fonctionnels
- Répond aux exigences de la norme ISO 11898-2:2024
- Large plage de tension de fonctionnement d'entrée
- Prend en charge le CAN classique et le CAN FD jusqu’à 5 Mo/s
- Prend en charge le décalage de niveau VIO de 3,3 à 5,5 V
- Modes de fonctionnement :
- Mode Normal
- Mode silencieux
- Mode veille
- Mode veille à faible puissance
- Sortie INH haute tension pour contrôle d'alimentation du système
- Support d’activation locale à l’aide de la broche WAKE
- Comportement défini lorsqu'il n'est pas alimenté
- Les bornes de bus et d'entrée/sortie ont une impédance élevée (pas de charge sur le bus ou l’application en cours de fonctionnement)
- Fonctionnalités de protection :
- Bus CAN tolérant aux anomalies de ±40 V
- Prise en charge de perte de charge sur VSUP
- Protection ESD CEI
- Protection contre les sous-tensions
- Protection contre les arrêts thermiques
- Temporisation d'état dominant TXD (TXD DTO)
- Disponible dans les boîtiers plombés (SOT et SOIC) à 14 broches et VSON sans plomb avec flancs mouillables pour une capacité améliorée d'inspection optique automatisée (AOI)
Applications
- Éclairage et électronique de la carrosserie
- Passerelle automobile
- Systèmes avancés d'aide à la conduite (ADAS)
- Infodivertissement et groupe
- Systèmes hybrides, électriques et de transmission
- Véhicules de transport personnel tels que des vélos électriques
- Transport industriel
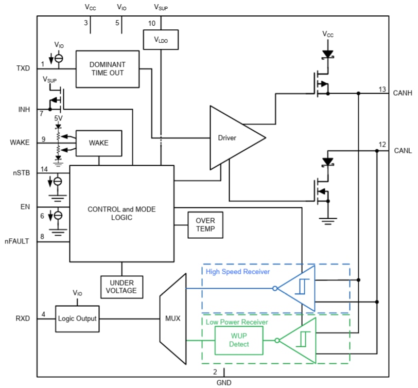
Schéma
Schéma fonctionnel
Publié le: 2026-02-03
| Mis à jour le: 2026-03-08
