Texas Instruments Pilotes LED multi-topologie LP8868-Q1
Les pilotes de LED multi-topologie LP8868-Q1 de Texas Instruments sont des pilotes multi-topologies non synchrones de 4 A avec une gradation rapide inductive et fonctionnent sur une large plage de tensions d'entrée de 4,5 V à 65 V. La fréquence de commutation de ces pilotes de LED est configurée de 100 kHz à 2,2 MHz avec une fonction d'étalement de spectre en option pour de meilleures performances EMI. La famille LP8868-Q1 prend également en charge la connexion cathodique standard et la conception de PCB monocouche. Ces pilotes sont idéaux pour l'infodivertissement automobile, les groupes d'instruments automobiles, les affichages tête haute (HUD) et l'éclairage automobile. Les dispositifs LP8868-Q1 sont qualifiés AEC-Q100 pour les applications automobiles.Les pilotes LP8868-Q1 prennent en charge quatre options de gradation, notamment la gradation analogique, la gradation MLI, la gradation hybride et la gradation flexible. Ces pilotes disposent de fonctionnalités étendues de détection de défauts : détection d'ouverture et de court-circuit des LED, détection d'ouverture et de court-circuit des résistances de détection, ainsi qu'une protection contre le repli thermique et l'arrêt configurable.
Caractéristiques
- Homologués AEC-Q100 pour les applications automobiles :
- Température de niveau 1
- 40 °C à 125 °C, TA
- Température de niveau 1
- MOSFET intégré pour la topologie Buck, Buck-Boost et Boost :
- Large tension d'entrée de 4,5 V à 65 V
- MOSFET 5,2 A et 150 mΩ intégrés
- Plage de fréquences de commutation de 100 kHz à 2,2 MHz
- Spectre étalé pour EMI plus faible
- Gradation FET de puissance de haute précision :
- Courant de sortie jusqu'à 4 A en topologie Buck
- Gradation analogique 256:1
- Gradation MLI rapide de 150 ns
- Gradation hybride et flexible
- Caractéristiques de protection totale :
- Sortie de défaut
- Protection contre les LED ouvertes et les courts-circuits
- Limite de courant cycle par cycle
- Protection contre les défaillances de FET de commutation
- Coupure thermique
- Courbe de repli thermique configurable
Applications
- Systèmes d'info-divertissement automobiles
- Groupes d’instruments automobiles
- Afficheurs tête haute (HUD)
- Éclairage automobile
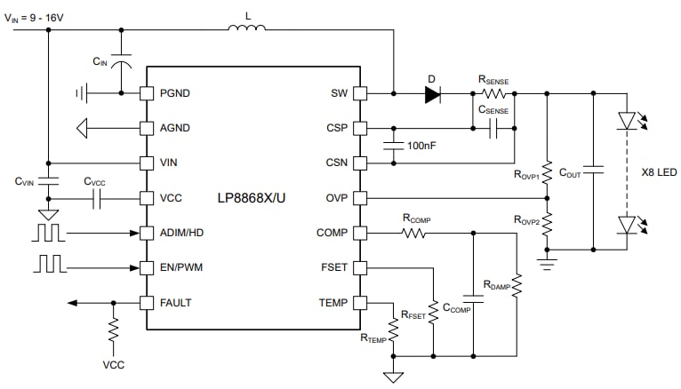
Schéma d'application
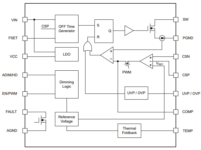
Schéma fonctionnel
Publié le: 2024-01-09
| Mis à jour le: 2025-09-18
