Texas Instruments Pilotes de LED multi-topologies LP8865-Q1
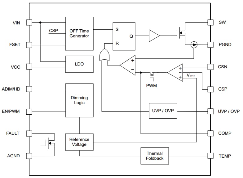
Les pilotes de LED multi-topologies LP8865-Q1 de Texas Instruments fournissent une solution multi-topologies non synchrone avec une gradation rapide inductive et fonctionnent sur une large plage de tension d'entrée de 4,5 V à 65 V. La fréquence de commutation de ces pilotes de LED est configurée de 100 kHz à 2,2 MHz avec une fonction d'étalement de spectre en option pour de meilleures performances EMI. La famille de pilotes LP8865-Q1 offre plusieurs protections systématiques, notamment les LED ouvertes et courtes, les résistances de détection ouvertes et courtes, le repli thermique configurable et l'arrêt. Ces pilotes prennent en charge les options de gradation analogiques, MLI, hybrides et flexibles, qui peuvent être configurées via les broches d'entrée MLI et ADIM à l'aide de simples signaux haut et bas. Les pilotes LP8865-Q1 sont idéaux pour l'infodivertissement automobile, les groupes d'instruments automobiles, les affichages tête haute (HUD) et l'éclairage automobile. Ces dispositifs LP8865-Q1 sont qualifiés AEC-Q100 pour les applications automobiles.Caractéristiques
- Homologués AEC-Q100 pour les applications automobiles :
- Classe de température 1 de -40 °C à 125 °C, TA
- MOSFET intégré pour les topologies Buck, Buck-Boost et Boost :
- Large plage de tension d'entrée de 4.5V à 65V
- MOSFET 2,6 A et 150 mΩ intégrés
- Plage de fréquences de commutation de 100 kHz à 2,2 MHz
- Spectre étalé pour EMI plus faible
- Gradation FET de l'alimentation à haute précision :
- Courant de sortie jusqu'à 2 A en topologie Buck
- Gradation analogique (rapport de gradation 256:1)
- Gradation MLI rapide (largeur d'impulsion150 ns)
- Gradation hybride et flexible
- Caractéristiques de protection complètes :
- Sortie de défaut
- Protection contre les LED ouvertes et les courts-circuits
- Limite de courant cycle par cycle
- Protection contre les pannes de FET de commutation
- Arrêt thermique
- Courbe de repli thermique configurable
Applications
- Systèmes d'info-divertissement automobiles
- Groupes d’instruments automobiles
- Affichages tête haute (HUD)
- Éclairage automobile
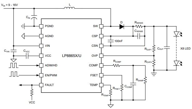
Schéma d'application
Schéma fonctionnel
Graphique de performance
Publié le: 2024-01-08
| Mis à jour le: 2024-03-20
