Texas Instruments Module d'évaluation LM74704Q1EVM
Le module d'évaluation Texas Instruments LM74704Q1EVM est conçu pour évaluer les performances et le fonctionnement des contrôleurs de diodes idéaux LM74703-Q1 et LM74704-Q1. Les contrôleurs LM74703-Q1 et LM74704-Q1 sont qualifiés AEC-Q100 pour les applications automobiles. Ce module démontre le fonctionnement du LM74704-Q1 avec un MOSFET de puissance externe à canal N comme redresseur à diode idéal pour une protection contre l'inversion de polarité à faible perte. Le module LM74704Q1EVM dispose d'un courant maximum de 5 A et d'une tension VREG générée par la carte pour l'alimentation du FET_GOOD. Ce module d'évaluation est utilisé dans les systèmes d'aide à la conduite automobile (ADAS), l'électronique de carrosserie et les systèmes d'infodivertissement automobiles.Caractéristiques
- Fonction de blocage du courant inverse requise pour l'application de joint torique
- Courant maximum de 5 A
- Protection de la batterie inversée d'entrée
- Sortie FET_GOOD pour indiquer l'état de santé externe du MOSFET
- Répond aux exigences des normes ISO7637 et ISO16750-2 relatives aux transitoires pour les batteries automobiles de 12 V
- Régulateur de tension intégré pour fournir une tension de rappel pour la variante FET_GOOD à drain ouvert, LM74704-Q1
Applications
- Systèmes d'aide à la conduite automobile (ADAS)
- Éclairage et électronique de la carrosserie
- Systèmes d'info-divertissement automobile
- Pôle numérique
- Unité principale
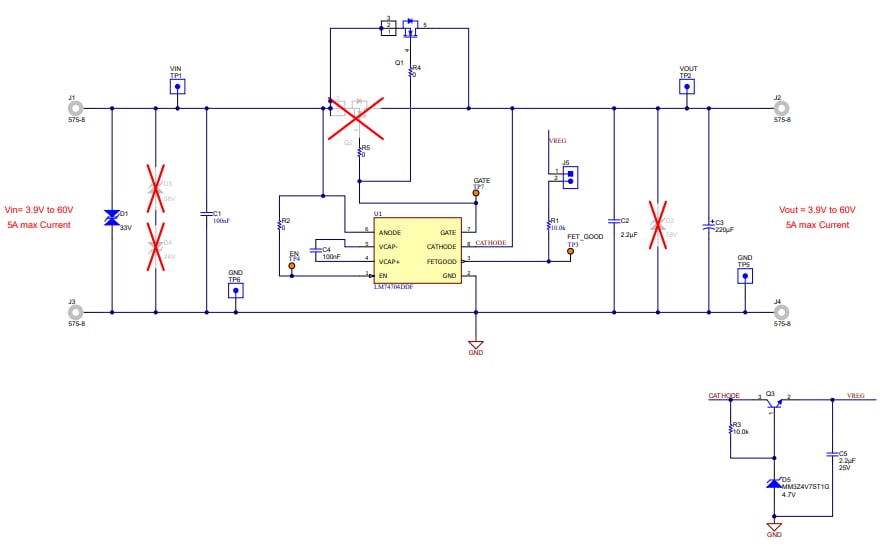
Diagramme schématique
Circuit d'application standard LM74704Q1EVM
Publié le: 2024-01-17
| Mis à jour le: 2024-02-28
