Texas Instruments Contrôleur de diode idéale LM74703-Q1/LM74704-Q1
Le contrôleur de diode idéale LM74703-Q1/LM74704-Q1 de Texas Instruments fonctionne en conjonction avec un MOSFET à canal N externe comme redresseur à diode idéale pour une protection de polarité inverse à faible perte avec une chute de tension directe de 20 mV. La large plage d'entrée d'alimentation de 3,2 V à 65 V permet de contrôler les tensions de bus CC les plus courantes, telles que celles des systèmes de batteries automobiles 12 V, 24 Vet 48 V. La prise en charge de la tension d'entrée de 3,2 V est conçue spécialement pour les exigences élevées de démarrage à froid dans les systèmes automobiles. Le dispositif peut protéger et supporter les charges à partir de tensions d'alimentation négatives jusqu'à -65 V.Le composant contrôle la grille du MOSFET pour réguler la chute de tension directe à 20 mV. Le schéma de régulation permet un arrêt progressif du MOSFET pendant un événement de courant inverse et fournit un flux de courant inverse CC nul. La réponse rapide (< 0,75 µs) au blocage de courant inverse rend le dispositif applicable aux systèmes avec des exigences de maintien de la tension de sortie pendant les tests d'impulsion ISO7637, les conditions de défaillance de puissance et de micro-court-circuit d'entrée. Le LM74703-Q1/LM74704-Q1 de Texas Instrument dispose d'une sortie FETGOOD pour indiquer des états d'ouverture ou de court-circuit drain-source d'un MOSFET externe. Le composant est doté d'une broche d'activation (EN). Le contrôleur est éteint et consomme environ 1 µA de courant lorsque la broche d'activation est basse.
Applications
- Systèmes ADAS automobiles - caméra
- Systèmes d'info-divertissement automobile - groupe numérique, unité principale
- Éclairage et électronique de la carrosserie
- Joint torique pour alimentation redondante
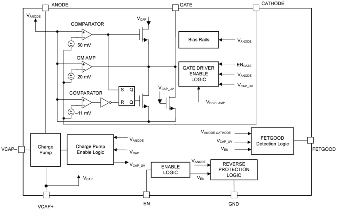
Schéma fonctionnel
