Texas Instruments Contrôleur haute performance LM3481 SIMPLE SWITCHER® N-FET côté bas
Les contrôleurs LM3481 SIMPLE SWITCHER® Texas Instruments sont des contrôleurs haute performance N-FET côté bas polyvalents pour les régulateurs de commutation. Le LM3481 peut être utilisé dans les environnements nécessitant un FET côté bas, comme un SEPIC, Boost, Flyback, etc. Le LM3481 peut fonctionner à des fréquences de commutation très élevées pour réduire l'encombrement global de la solution. La fréquence de commutation du LM3481 peut être réglée sur n'importe quelle valeur entre 100 kHz et 1 MHz à l'aide d'une seule résistance externe ou par synchronisation sur une horloge externe. Le contrôle du mode de courant fournit une bande passante plus large et une réponse transitoire en plus d'une limitation de courant cycle par cycle. La limite du courant peut être programmée au moyen d'une seule résistance externe. La protection intégrée comprend un arrêt thermique, une protection contre les courts-circuits et contre les surtensions. Le mode d'arrêt économique réduit la consommation totale d'énergie à 5 μA tout en permettant le séquencement de l'alimentation. Le démarrage doux interne limite le courant d'appel au moment du démarrage.Caractéristiques
- LM3481QMM in the MSOP-10 package are Automotive Grade AEC-Q100 grade 1 qualified (-40°C to +125°C operating junction temperature)
- 10-lead MSOP package
- Internal push-pull driver with 1A peak current capability
- Current limit and thermal shutdown
- Frequency compensation optimized with a capacitor and a resistor
- Internal softstart
- Current Mode Operation
- Adjustable Undervoltage Lockout with Hysteresis
- Pulse Skipping at Light Loads
Applications
- Distributed power supplies
- Notebooks, digital cameras, and other portable devices
- Offline power supplies
- Set-top boxes
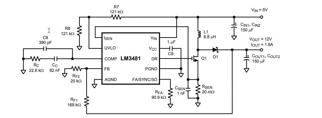
Typical Application
Publié le: 2014-02-27
| Mis à jour le: 2023-12-19
