Texas Instruments Contrôleurs LM315x SIMPLE SWITCHER® Texas Instruments
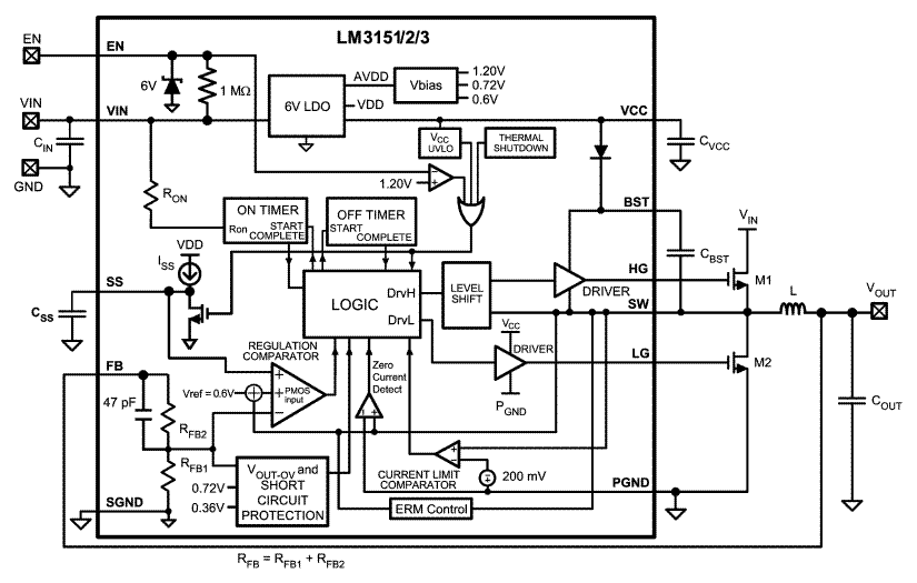
Les contrôleurs SIMPLE SWITCHER® Texas Instruments sont faciles à utiliser. Ce sont des contrôleurs de puissance abaisseurs simplifiés capables de fournir une intensité de sortie jusqu'à 12 A dans une application standard. Les contrôleurs TI LM3151 / LM3152 / LM3153 SIMPLE SWITCHER fonctionnent sur une plage de tension d'entrée de 6 V à 42 V, ont une tension de sortie fixe de 3,3 V et offrent des fréquences de commutation de 250 kHz, 500 kHz et 750 kHz. Le LM3150 offre une sortie ajustable à 1 MHz. Ces contrôleurs SIMPLE SWITCHER utilisent une architecture à temps actif constant (COT) avec une commande de mode d'ondulation émulé (ERM) exclusive qui permet d'utiliser des condensateurs de sortie faible ESR, ce qui réduit la taille globale de la solution et l'ondulation de la tension de sortie. Ces contrôleurs abaisseurs synchrones sont conçus pour les télécommunications, les équipements réseau, la surveillance de sécurité et d'autres applications.Caractéristiques
- PowerWise® step-down controller
- 6V to 42V Wide input voltage range
- Fixed output voltage of 3.3V
- Fixed switching frequencies of 250kHz/500kHz/750kHz
- No loop compensation required
- Fully WEBENCH® enabled
- Low external component count
- Constant On-Time control
- Ultra-Fast transient response
- Stable with low ESR capacitors
- Output voltage pre-bias startup
- Valley current limit
- Programmable soft-start
Applications
- Telecom
- Networking Equipment
- Routers
- Security Surveillance
- Power Modules
Functional Block Diagram
TI Reference Designs Library
Publié le: 2012-07-19
| Mis à jour le: 2023-12-19
